Nisshinbo NJU7660A Voltage Converters
Nisshinbo NJU7660A Voltage Converters are next-generation CMOS switched capacitor voltage converters designed to support a higher operating current and output resistance. The NJU7660A series provides several voltage conversion functions with high-efficiency voltage conversion rates of 99.9%. The application circuit of the negative voltage (VOUT=-VIN) converter requires only two capacitors, and the positive twofold voltage (VOUT=2VIN) converter requires two capacitors and two diodes as external components. NisshinboNJU7660A Voltage Converters feature few external components and come in a DMP-8 or SSOP-8 package.Features
- Fully compatible with NJU7660
- Corresponds to MLCCs and electrolytic capacitors
- Twofold positive output
- Polarity-converted negative voltage output
- Operating voltage range
- +1.5V to +10V (for negative voltage converter)
- +3.0V to +10V (for twofold voltage converter)
- High-efficiency voltage conversion rate: 99.9% (no load, negative voltage converter)
- Few external components
- 2 capacitors (negative voltage converter)
- 2 capacitors, 2 diodes (twofold voltage converter)
- DMP-8 or SSOP-8 package
- CMOS technology
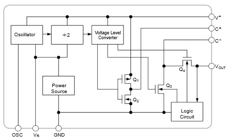
Block Diagram
Published: 2014-06-18
| Updated: 2022-03-11
