Nisshinbo RP109x LDO Voltage Regulators

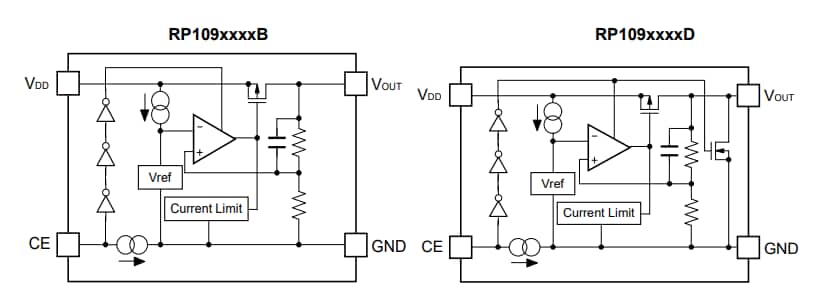
Nisshinbo RP109x LDO Voltage Regulators are CMOS-based voltage regulator ICs featuring high output voltage accuracy, extremely low supply current, low ON-resistance, and high ripple rejection. The RP109x contains a voltage reference unit, an error amplifier, a resistor net for voltage setting, a current limit circuit, and a chip enable circuit.

The Nisshinbo RP109x LDO voltage regulators operate with low dropout voltage and a chip enable function, which prolongs the battery life. The line transient response and load transient response of the devices allow for the power supply of hand-held communication equipment. The device has a 0.1µF ceramic capacitor which contributes to the downsizing of hand-held equipment.

The RP109x is available in SOT-23-5, SC-88A, DFN1010-4, and a 0.8mm square ultra compact DFN(PLP)0808-4 package.

Features

  • Supply current of 50µA typical
  • Standby mode of 0.1µA typical
  • Dropout voltage of 0.25V typical (IOUT=150mA, VOUT=2.5V)
  • Output voltage accuracy of ±1.0%
  • Ripple rejection of 75dB typical (f=1kHz, VOUT=2.5V)
  • Temperature-drift coefficient of output voltage
    • ±100ppm/°C typical (VOUT<1.8V)
    • ±30ppm/°C typical (VOUT≥1.8V)
  • Line regulation of 0.02%/V typical
  • DFN(PLP)0808-4, DFN1010-4, SC-88A, and SOT-23-5 packages
  • 1.4V to 5.25V input voltage range
  • 0.8V to 3.6V (0.1V steps) output voltage range
  • Built-in fold-back protection circuit of 40mA typical (current at short mode)
  • 0.1µF or more ceramic capacitors are recommended to be used with this IC

Applications

  • Power source for portable communication equipment
  • Power source for electrical appliances such as cameras, VCRs, and camcorders
  • Power source for battery-powered equipment
  • Power source for home appliances

Block Diagrams

Block Diagram - Nisshinbo RP109x LDO Voltage Regulators

TYPICAL APPLICATION

Application Circuit Diagram - Nisshinbo RP109x LDO Voltage Regulators
Published: 2023-02-02 | Updated: 2023-02-14