Nisshinbo NJU9101 Analog Front End

Nisshinbo Micro Devices NJU9101 Analog Front End was developed for use in micro-power sensing applications, specifically electrochemical sensors. As a smart sensor module, the NJU9101 AFE creates a complete signal processing solution between the sensor and microprocessor.

The Nisshinbo NJU9101 provides 2-channel low-power operational amplifiers. These amplifiers supply potentiostats and trans-impedance amplifiers, including gas sensor systems. The NJU9101 has a calibration circuit that employs the output data of a built-in high-precision ADC. It is ideal for sensor temperature variation. The NJU9101 operates over a voltage range of 2.4V to 3.6V. The total average current consumption can be less than 5µA.

Features

  • Supply voltage +2.4V to +3.6V
  • Low current consumption 4µA (OPA, OPB), 150µA (ADC)
  • Low noise amplifier 1.3µVpp typ. (0.1Hz to 10Hz)
  • Low offset voltage amplifier of 300µV max.
  • RF immunity amplifier
  • Programmable cell bias voltage
  • OPA at 0.3V to 1.7V (7 steps)
  • OPB at 0.25V to 1.75V (50mV step)
  • Programmable gain pre-amplifier of 1V/V to 8V/V
  • High resolution programmable gain ADC of 1V/V to 8V/V, 16-Bit (NFB), 32sps to 2ksps
  • System calibration for offset and gain drift
  • Control external EEPROM as a master device
  • Ambient operating temperature of -40°C to +85°C
  • I2C (3-Bit selectable slave address) interface
  • EQFN-24-LE (4mm x 4mm) package

Applications

  • Gas monitor
  • Blood glucose meter
  • Current sensing systems
  • Low power systems
  • Photodiode sensing systems
  • Portable equipment
Chart - Nisshinbo NJU9101 Analog Front End

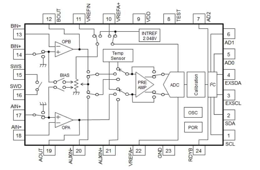
Block Diagram

Block Diagram - Nisshinbo NJU9101 Analog Front End
Published: 2024-08-06 | Updated: 2024-08-08