Nisshinbo NB7120ZA 1-Cell Li-ion Battery Protection IC
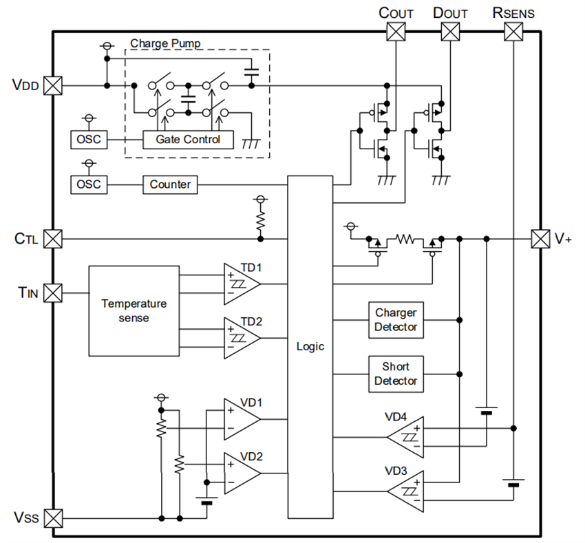
Nisshinbo NB7120ZA 1-Cell Li-ion Battery Protection IC is a Li-ion/Li-polymer rechargeable battery protection device that features high accuracy overcharge/discharge, overcurrent, and temperature protections for external high-side FETs and a sense resistor. The Nisshinbo NB7120ZA detects overcharge/dischargeand load overcurrents. The IC includes a short circuit protector for preventing large external short circuit currents. It is possible to detect the temperature by connecting a thermistor.
Features
- Detector selectable range and accuracy
- 4.2V to 4.6V, ±10mV overcharge detection voltage (VDET1)
- 2.0V to 3.4V, ±35mV over-discharge detection voltage (VDET2)
- Discharge overcurrent detection voltage (VDET3)
- 0.0080V to 0.0800V
- 0.0080V to 0.030V, ±1.5mV
- 0.0301V to 0.060V, ±5%
- 0.0601V to 0.0800V, ±3mV
- Charge overcurrent detection voltage (VDET4)
- -0.080V to -0.008V
- -0.008V to -0.0325V, ±1.5mV
- -0.0326V to -0.0600V, ±5%
- -0.0601V to -0.0800V, ±3mV
- 0.025V to 0.125V, ±2.5mV short circuit detection voltage (VSHORT)
- Supply current
- 8.0µA maximum in normal mode, 5.0µA typical
- 0.04µA maximum in standby mode
- 0V battery charging - inhibition
- 1.25V to 2.00V, ±50mV - 0V battery charging inhibition voltage (VNOCHG)
- Over-discharge release type - latch
- Discharge overcurrent release type selectable - auto release/latch
- 1.5V to 5.0V operating input voltage range
- 670mW maximum power dissipation
- 1.50mm x 1.08mm x 0.38mm, WLCSP-8-P15 package
- Sn-3Ag-0.5Cu plating composition
- -40°C to +85°C operating temperature range
- Halogen-free and RoHS-compliant
Applications
- Hearable/wearable devices
- Smartphones
- Handheld data terminals
Typical Application Circuit
Block Diagram
Published: 2025-12-23
| Updated: 2026-01-06
