Nexperia NEX8x88 Power Factor Correction (PFC) Controllers
Nexperia NEX8x88 Power Factor Correction (PFC) Controllers support transition mode (CrM/DCM) (NEX83088/NEX83288) and multi-mode (CCM/CrM/DCM) (NEX83188) operations. The device utilizes average current mode-based VOT control to accomplish a high power factor and low total harmonic distortion (THD) current over a wide range of line voltages and loads.
The PFC features a very low supply current in burst mode, resulting in minimal standby power loss. The switching frequency near the zero-crossing region of the line voltage is decreased by the control method. The NEX8x088 features overvoltage protection (OVP), cycle-by-cycle (CBC) current limit, open-loop protection (OLP), overtemperature protection (OTP), and brown-in and brown-out protection.
The Nexperia NEX8x88 PFCs are housed in a SO8 package.
Features
- NEX83088/NEX83288 - transition mode (CrM/DCM) operations
- NEX83188 - multi-mode (CCM/CrM/DCM) operations
- Adaptive variable on time control
- Supports E-mode GaN HEMT direct drive
- Line voltage feed forward
- Integrated THD enhancement circuit
- Integrated dynamic enhancement circuit
- Valley/zero-voltage switching for minimum switching losses
- Maximum switching frequency clamp to reduce the losses
- Robust protections:
- VCC UVLO/OVP
- Output OVP
- Cycle-by-cycle (CBC) current limit
- Open-loop protection (OLP)
- Overtemperature protection (OTP)
- Brown-in/brown-out
Applications
- Monitors or LCD televisions
- Personal computer power adapters
- USB Power Delivery quick chargers
- All off-line appliances requiring power factor correction
Specifications
- -40°C to 150°C junction temperature
- -0.3V to 40V supply voltage
- Available in plastic, small outline SO8 package; 8 leads; 1.27mm pitch; 4.9mm x 3.9mm x 1.75mm body
Additional Resources
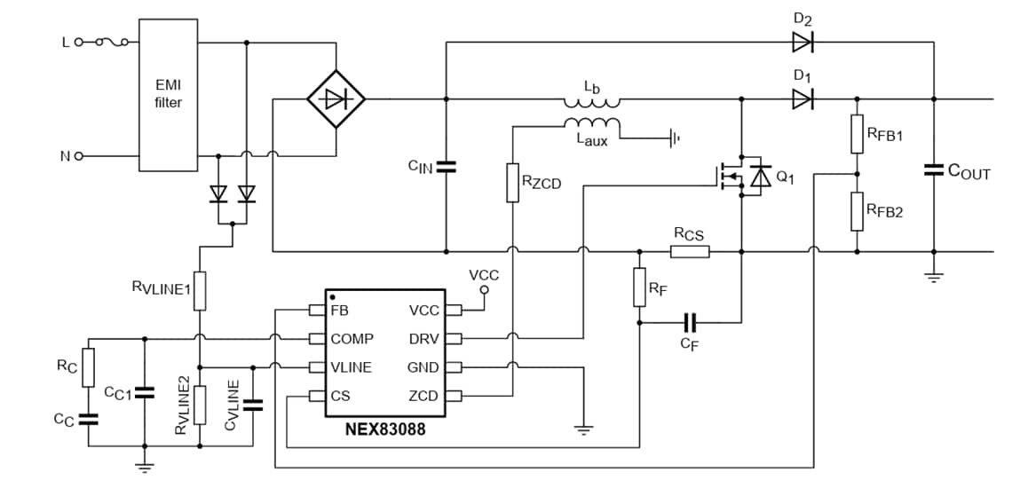
NEX83088 Typical Application
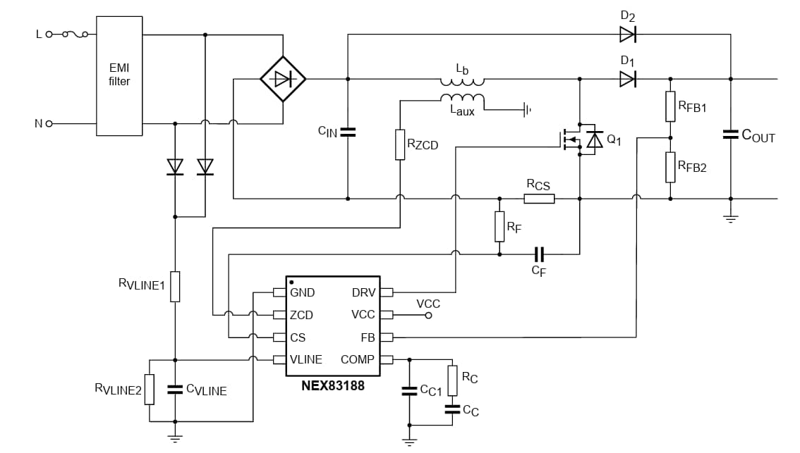
NEX83188 Typical Application
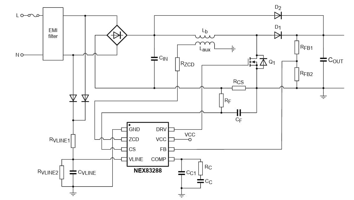
NEX83288 Typical Application
