Monolithic Power Systems (MPS) MPQ2177 Synchronous Step-Down Converters
Monolithic Power Systems (MPS) MPQ2177 Synchronous Step-Down Converters are monolithic and switch-mode converters with built-in internal power MOSFETs. These converters achieve 1A of continuous output current across a 2.5V to 5.5V operating input voltage (VIN) range, with excellent load and line regulation. The MPQ2177 synchronous step-down converters feature 75mΩ and 45mΩ internal power MOSFETs, 2.4MHz switching frequency, Short-Circuit Protection (SCP) with hiccup mode, and 100% duty ON. These converters also feature an integrated compensation network, fixed output options, external Soft Start (SS) control, and output discharge.The MPQ2177 synchronous step-down converters use Constant-On-Time (COT) control with input voltage feed-forward to stabilize the switching frequency across the full input range. The COT control offers a simpler control loop and faster transient response when compared to fixed-frequency Pulse-Width Modulation (PWM) control. These converters are available in an ultra-small QFN-8 (1.5mm x 2mm dimensions) package. The MPQ2177 synchronous step-down converters are used in the applications such as key fobs, automotive infotainment, automotive clusters, and battery-powered devices.
Features
- Designed for automotive applications:
- Wide 2.5V to 5.5V operating input voltage range
- Up to 1A output current
- 1% Feedback (FB) accuracy
- -40°C to 150°C junction operating temperature range
- High performance for improved thermals, 75mΩ and 45mΩ internal power MOSFETs
- Optimized for EMC/EMI:
- 2.4MHz switching frequency
- Forced Continuous Conduction Mode (CCM) across the full load range
- MeshConnect flip-chip package
- Optimized for board size and BOM:
- Built-in internal power MOSFETs
- Integrated compensation network
- Fixed output options
- Additional features:
- EN for power sequencing
- Power Good (PG)
- 100% duty On
- External SS control
- Output discharge
- Output Over-Voltage Protection (Vo OVP)
- SCP with hiccup mode
- Available in a QFN-8 (1.5mm × 2mm dimensions) package
- Available in a wettable flank package
- Available in AEC-Q100 grade 1
Applications
- Automotive infotainment
- Camera modules
- Key fobs
- Automotive clusters
- Automotive telematics
- Industrial supplies
- Battery-powered devices
Application Circuit Diagram
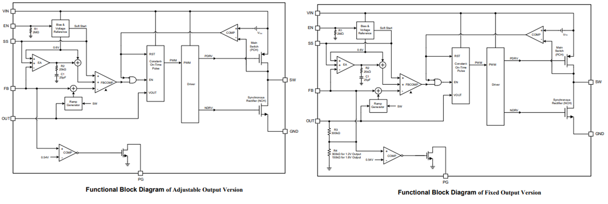
Functional Block Diagram
Additional Resource
Published: 2022-04-05
| Updated: 2025-01-06
