Monolithic Power Systems (MPS) MP86935-A Monolithic Half-bridge Drivers
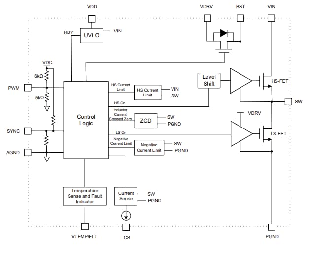
Monolithic Power Systems (MPS) MP86935-A Monolithic Half-bridge Drivers with built-in internal power MOSFETs and gate drivers. These half-bridge drivers achieve 60A continuous output current across a 3V to 12V input supply range. The MP86935-A half-bridge drivers are equipped with an Accu-Sense™ current sense to monitor the inductor current and temperature sense to report junction temperature. These half-bridge drivers feature current-limit protection, Over-Temperature Protection (OTP), fault reporting, and 95A instantaneous current. The MP86935-A half-bridge drivers operate from 100kHz to 3MHz frequency range and -40°C to 125°C junction temperature range. These half-bridge drivers are used in server core voltages, graphic card core regulators, and power modules.Features
- Accepts tri-state Pulse Width Modulation (PWM) signal
- Accu-Sense™ current sense
- Temperature sense
- Current-limit protection
- Over-Temperature Protection (OTP)
- Fault reporting
- Available in a 3mm x 6mm TLGA package
Specifications
- 3V to 12V input voltage supply range
- 60A of continuous output current
- 100kHz to 3MHz operating frequency range
- -40°C to 125°C operating junction temperature range
- ±1.5kV Charged Device Model (CDM)
- ±2kV Human Body Model (HBM)
Functional Block Diagram
Application Circuit Diagram
Published: 2023-06-07
| Updated: 2023-06-16
