Monolithic Power Systems (MPS) MP2181C Synchronous Step-Down Converters

Monolithic Power Systems (MPS) MP2181C Synchronous Step-Down Converters are monolithic, switch-mode converters with built-in internal power MOSFETs. These converters achieve 1A of continuous output current from a 2.5V to 5.5V input voltage range, with excellent load and line regulation. The MP2181C synchronous converters highlight a distinctive feature with forced PWM mode operation. These converters also feature EN for power sequencing, external soft start control, 1% FB accuracy, and 1.2MHz switching frequency. The output voltage of the MP2181C synchronous converters is adjustable down to 0.6V, and fault protections are comprised of cycle-by-cycle current limiting and thermal shutdown.

The MP2181C synchronous converters are available in ultra-small SOT583 packages. These converters operate at a -40°C to 125°C junction temperature range. Typical applications include wireless/networking cards, portable instruments, low-voltage I/O system power, and multi-function printers.

Features

  • Forced PWM mode operation
  • 1.2MHz switching frequency
  • EN for power sequencing
  • 1% FB accuracy
  • 2.5V to 5.5V operating input voltage range
  • Output adjustable from 0.6V
  • Up to 1A output current
  • 90mΩ and 50mΩ internal power MOSFET switches
  • 100% duty-on
  • Output discharge
  • External soft start control
  • Short-circuit protection with hiccup mode
  • Power good
  • Available in SOT583 packages

Applications

  • Wireless/networking cards
  • Portable instruments
  • Low-voltage I/O system power
  • Multi-function printers

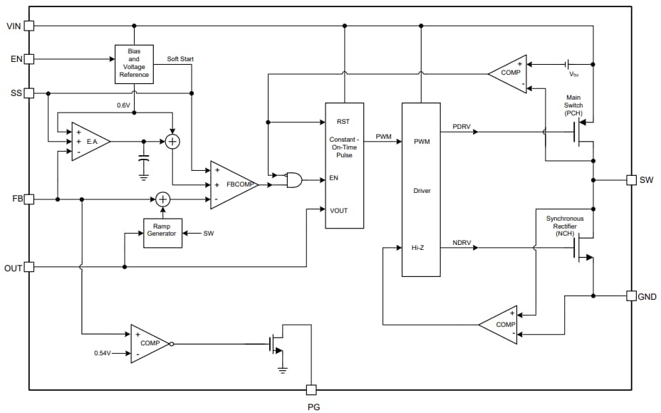
Functional Block Diagram

Block Diagram - Monolithic Power Systems (MPS) MP2181C Synchronous Step-Down Converters

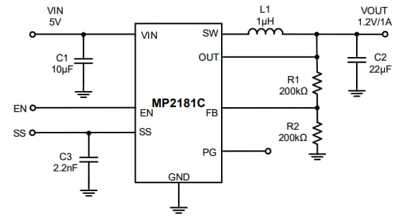
Typical Application Circuit

Application Circuit Diagram - Monolithic Power Systems (MPS) MP2181C Synchronous Step-Down Converters

Efficiency vs. Output Current

Performance Graph - Monolithic Power Systems (MPS) MP2181C Synchronous Step-Down Converters
Published: 2024-02-29 | Updated: 2024-03-18