Monolithic Power Systems (MPS) EVQ4263-QVE-00A Evaluation Board

Monolithic Power Systems (MPS) EVQ4263-QVE-00A Evaluation Board is designed to demonstrate the capabilities of the MPQ4263 buck-boost converter. This converter is integrated with two Low-Side MOSFETs (LS-FETS) and delivers up to 140W of peak output power (POUT). The EVQ4263-QVE-00A evaluation board is ideally used in USB PD Hubs, USB PD charging ports, automotive DC power supplies, and wireless charging applications.

Features

  • Designed to evaluate the MPQ4263 buck-boost converter
  • 3.6V to 36V input voltage (VIN) range
  • 7A maximum output current
  • 94.35% typical efficiency
  • 420kHZ switching frequency (fsw)
  • 60mm (L) x 60mm (W) x 10mm (H) dimensions

Applications

  • USB PD hubs
  • USB PD charging ports
  • Automotive DC power supplies
  • Wireless charging

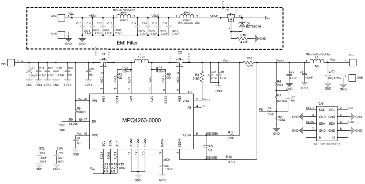
Schematic

Schematic - Monolithic Power Systems (MPS) EVQ4263-QVE-00A Evaluation Board
Published: 2024-09-12 | Updated: 2024-09-24