Monolithic Power Systems (MPS) EVQ2246-Q-00A Evaluation Board
Monolithic Power Systems (MPS) EVQ2246-Q-00A Evaluation Board is a robust and user-friendly platform designed to demonstrate the capabilities of the MPQ2246 AEC-Q100-qualified synchronous buck converter. The MPQ2246 is a high-performance, automotive-grade DC/DC converter that delivers high efficiency and reliability in demanding applications. The evaluation board allows users to explore the MPQ2246's wide input voltage range, adjustable output voltage, and integrated protection features, including overcurrent, thermal, and undervoltage lockout. With clearly marked test points, connectors, and a compact layout, the MPS EVQ2246-Q-00A simplifies performance evaluation and accelerates design iterations. This evaluation board is ideal for automotive and industrial engineers looking to integrate a reliable and efficient power conversion solution into designs.Features
- Fully assembled and tested
- 2.7V to 6V input voltage range
- 1.8V output voltage
- 6A maximum output current
- 80.9% typical efficiency, 95.1% peak
- 2.1MHz switching frequency
- 63.5mm x 63.5mm x 8.5mm (LxWxH) size
Applications
- Automotive
- Infotainment
- Clusters
- Telematics
- Portable instruments
- Industrial supplies
- Battery-powered devices
Measurement Equipment Set-Up
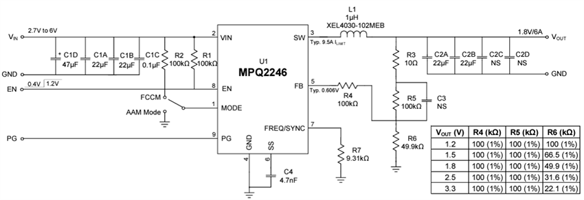
Schematic
Published: 2025-01-03
| Updated: 2025-01-14
