Monolithic Power Systems (MPS) EV3363-J-00A Evaluation Board

Monolithic Power Systems (MPS) EV3363-J-00A Evaluation Board is a single-string, 1.8V minimum VIN, 36V VOUT boost led driver evaluation board. The EV3363-J-00A Evaluation Board is designed to quickly and easily demonstrate the capabilities of the MP3363. The MP3363 is a fixed-frequency converter ideal for low-to-high current boost applications. The MP3363 is housed in a TSOT23-8 package.

Features

  • Input range of 1.8V to 36V
  • 1A Peak current limit
  • 0.5μA Shutdown current
  • Low 200mV feedback voltage
  • Programmable Fsw 200kHz to 2.2MHz
  • Internal 100mΩ 40V power switch
  • High efficiency
  • Analog and PWM dimming
  • Under-voltage lockout protection
  • Open/short LED protection
  • Short FB protection
  • Soft-start operation
  • Thermal shutdown
  • TSOT23-8 Package

Applications

  • 2 AA Power backlighting
  • LCD Backlighting
  • General lighting

Layout

Monolithic Power Systems (MPS) EV3363-J-00A Evaluation Board

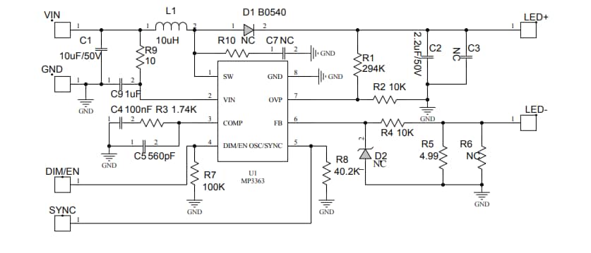
Schematic

Schematic - Monolithic Power Systems (MPS) EV3363-J-00A Evaluation Board
Published: 2022-06-06 | Updated: 2022-06-13