Mikroe MIKROE-3272 Temp&Hum 7 Click
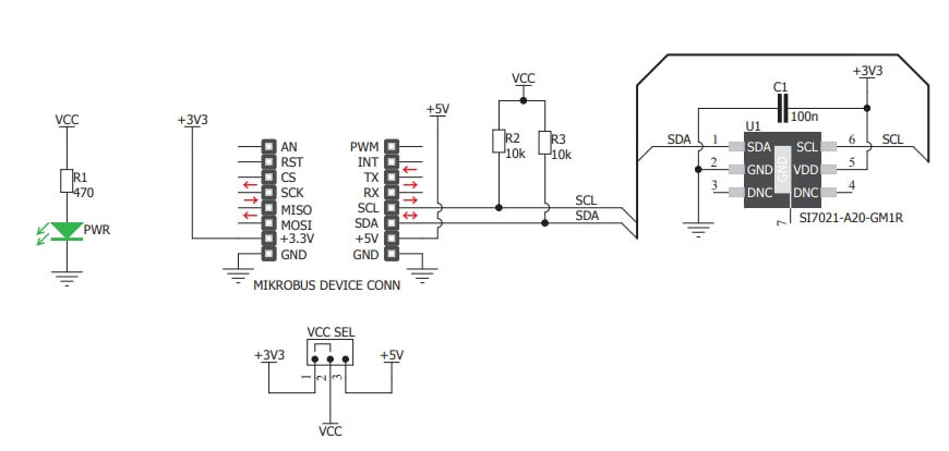
MikroElektronika MIKROE-3272 Temp&Hum 7 Click is a Click board™ that is suited for measuring the relative humidity (RH) and temperature. This click board is equipped with Silicon Labs Si7021-A20 humidity and temperature digital sensor that uses the I2C interface. The MIKROE-3272 click employs low-K polymeric dielectrics that achieve measurements with low drift and hysteresis and good long-term stability. This click board also features onboard processing and compensation and also selectable logic voltage. Typical applications include weather stations, reliable monitoring systems, asset tracking, and HVAC/R.Features
- Measures relative humidity and temperature
- Equipped with Si7021-A20 humidity and temperature digital sensor
- Good linearity and long-term stability
- Programmable resolution
- Onboard processing and compensation
- Low-K polymeric dielectrics
- Selectable logic voltage
- I2C interface
- 3.3V and 5V input voltage
- Package includes mikroSDK software and a library with all the functions
- 42.9mm x 25.4mm Click board size
Applications
- Weather stations
- Reliable monitoring systems
- Asset tracking
- HVAC/R based applications
MIKROE-3272 Click Overview
Schematic
Additional Resource
Published: 2019-01-02
| Updated: 2022-08-05
