Microchip Technology MCP1754 & MCP1754S 150mA, 16V LDOs
Microchip Technology MCP1754 & MCP1754S 150mA, 16V Low Dropout Voltage Regulators (LDOs) can deliver up to 150mA of current while consuming only 56.0μA of quiescent current (typical). The input operating range of these Microchip devices is specified from 3.6V to 16.0V, making the MCP1754 and MCP1754S ideal for four- to six-primary cell battery-powered applications, 12V mobile applications, and one- to three-cell Li-Ion powered applications.Microchip MCP1754 and MCP1754S LDOs introduce a true current foldback feature. When the load impedance decreases beyond the load rating for the MCP1754 and MCP1754S, the output current and voltage will foldback towards 30mA at about 0V output. When the load impedance decreases and returns to the rated load, the MCP1754 and MCP1754S will follow the same foldback curve as the device comes out of the current foldback. Microchip MCP1754 and MCP1754S LDOs are capable of delivering 150mA with only 300mV (typical) of input to output voltage differential.
The output voltage tolerance of MCP1754 and MCP1754S LDOs is typically ±0.4% at +25°C and ±2.0% maximum over the operating junction temperature range of -40°C to +125°C. Line regulation is ±0.01% typical at +25°C. Output voltages available for the MCP1754 / MCP1754S range from 1.8V to 5.5V. The LDO output is stable when using only 1μF of output capacitance. Ceramic, tantalum, or aluminum electrolytic capacitors may all be used for input and output. Overcurrent limit and Overtemperature shutdown provide a robust solution for any application.
Features
- High PSRR: >70dB @ 1kHz typical
- 56.0μA Typical Quiescent Current
- Input Operating Voltage Range: 3.6V to16.0V
- 150mA Output Current for All Output Voltages
- Low Drop-Out Voltage, 300 mV Typical @ 150mA
- 0.4% Typical Output Voltage Tolerance
- Standard Output Voltage Options (1.8V, 2.5V, 2.8V, 3.0V, 3.3V, 4.0V, 5.0V)
- Output Voltage Range 1.8V to 5.5V in 0.1V Increments (tighter increments also possible per design)
- Output Voltage Tolerances of ±2.0% Over Entire Temperature Range
- Stable with Minimum 1.0μF Output Capacitance
- Power Good Output
- Shutdown Input
- True Current Foldback Protection
- Short-Circuit Protection
- Overtemperature Protection
Applications
- Battery-powered Devices
- Battery-powered Alarm Circuits
- Smoke Detectors
- CO² Detectors
- Smart Battery Packs
- Smartphones
- Digital Cameras
- Microcontroller Power
- Consumer Products
- Battery-powered Data Loggers
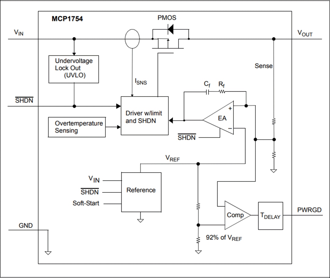
MCP1754 Block Diagram
MCP1754S Block Diagram
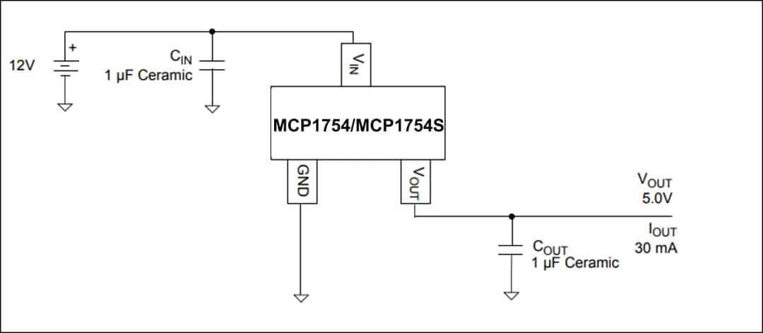
Typical Application Circuit
MCP1754 Package Options
MCP1754S Package Options
