Microchip Technology PIC18FxJ50 / PIC18LFxJ50 nanoWatt Microcontrollers
Microchip Technology PIC18FxJ50 and PIC18LFxJ50 nanoWatt Microcontrollers are low-power 8-bit microcontrollers feature integrated full-speed USB 2.0, peripheral flexibility, and come in a small package for cost-sensitive applications. The PIC18FxxJ50 and PIC18LFJxx50 MCUs include deep sleep mode for low power applications, peripheral pin select for design flexibility for mapping peripherals to I/O pins, and a CTMU module for easy capacitive touch user interfaces. These Microchip MCUs are ideal for applications requiring cost-effective, low-power USB solutions with a robust peripheral set in a small package.Features
- 15nA Deep Sleep mode
- 60nA Sleep mode (RAM retention)
- 830nA Real Time Clock and Calendar operation in Sleep modes
- 780nA Watch Dog Timer operation in Sleep modes
- Integrated full speed USB 2.0
- Deep Sleep mode ideal for battery applications
- Peripheral Pin Select for mapping digital peripherals to various I/O for design flexibility
- Hardware RTCC provides clock, calendar & alarm functions
- Charge Time Measurement Unit (CTMU) supports capacitive touch screens
- 2 Enhanced Capture / Compare / PWM modules
- 2 MSSP serial ports for SPI or I2C communication
- 2 Enhanced USART modules
- 8-bit Parallel port
- Dual analog comparators
- 13 channel, 10-bit ADC
- Self programming Flash supports 10k erase/write cycles & 20 years retention
- Operating voltage 2.0V to 3.6V, 5.5V tolerant digital inputs
Applications
- Internet of Things
- Remote controls
- Security systems
- Portable meters
- Wireless sensors
- Electronic locks
- Asset tracking
- Wearables
- Fitness monitors
- Wearable sensors
- Smart Energy
- Energy meters
- Flow meters
- Smart plugs
- Connected Home
- BLUETOOTH® Low Energy devices
- Security
- Thermostats
- Smoke detectors
- Energy Harvesting
- Solar harvesting
- RF-powered devices
- Medical
- Glucometers
- Blood pressure meters
- Patient monitors
- Pulse oximeters
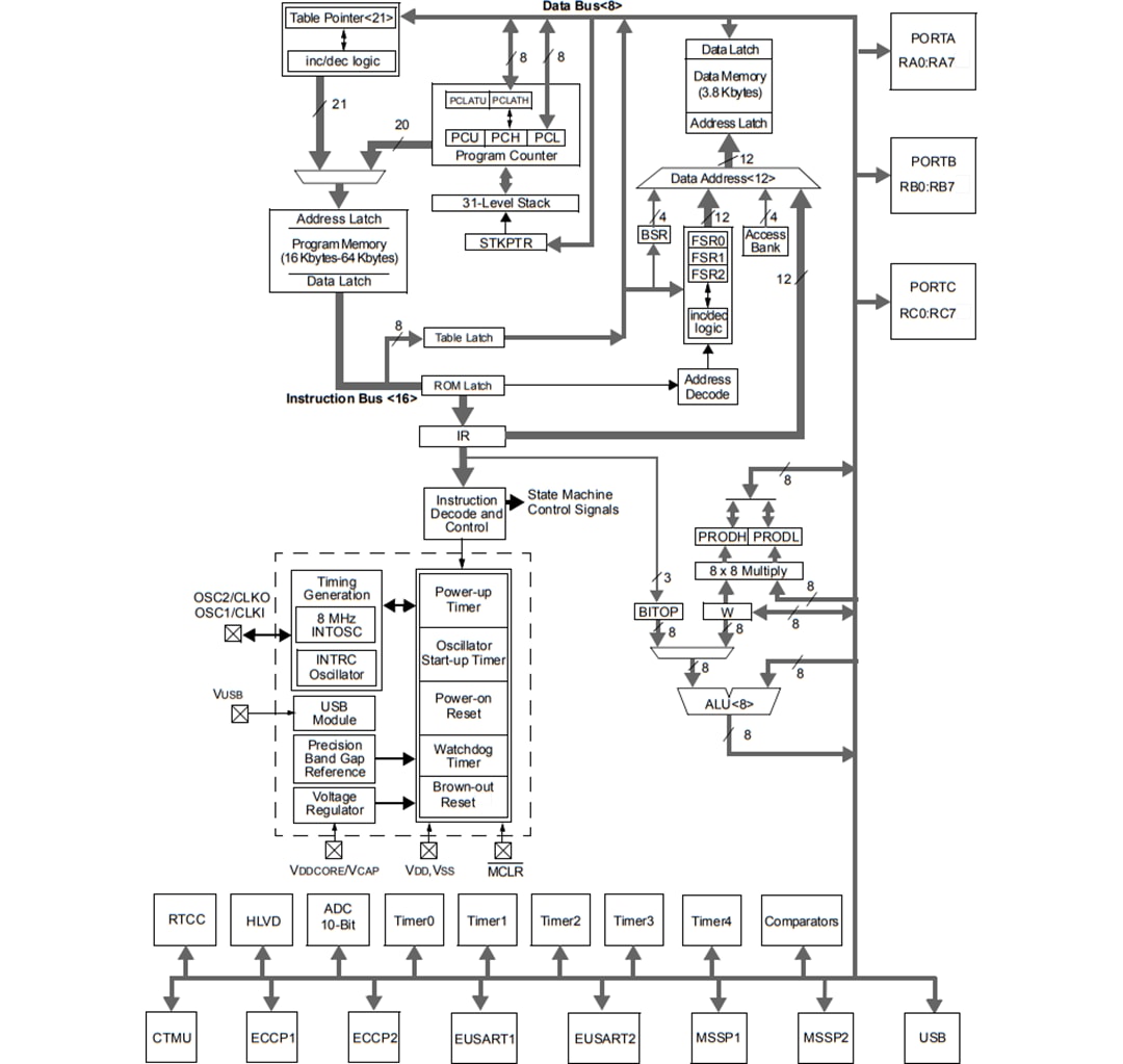
Block Diagram
Published: 2010-03-23
| Updated: 2022-03-11
