Microchip Technology MIC45116 20V 6A DC-DC Power Module

Microchip Technology MIC45116 20V 6A DC-DC Power Module is a synchronous step-down regulator featuring a unique adaptive ON-time control architecture. The module incorporates a DC-DC controller, power MOSFETs, bootstrap diode, bootstrap capacitor, and an inductor in a single package, simplifying designs and layout processes. The internal MOSFETs and the inductor are optimized to achieve high efficiency at a low output voltage. The fully optimized design can deliver up to 6A current under a wide input voltage range of 4.75V to 20V without additional cooling. The MIC45116 offers a 1% output accuracy that can be adjusted from 0.8V to 85% of the input (PVIN) with two external resistors. Protections include thermal-shutdown protection, adjustable current limit, and short circuit. The device allows for safe start-up into a pre-biased output. Microchip Technology MIC45116 Power Module is available in a 52-pin QFN package.

Features

  • 4.5V to 20V input voltage range
  • Output voltage range from 0.8V to 85% of input with ±1% accuracy
  • 17.0V maximum output voltage
  • >93% peak efficiency
  • Up to 6.0A output current
  • Fixed 600kHz switching frequency
  • Enable input and open-drain PWR good output
  • Supports safe start-up into a pre-biased output
  • Constant-on-time (COT) control
  • Thermal-shutdown protection
  • Short-circuit protection with hiccup mode
  • Adjustable current limit
  • -40°C to +125°C junction temperature range
  • 8mm x 8mm x 3mm QFN52 package

Applications

  • High-power density point-of-load (POL) conversion
  • Servers, routers, networking, and base stations
  • FPGAs, DSP, and low-voltage ASIC power supplies
  • Industrial and medical equipment

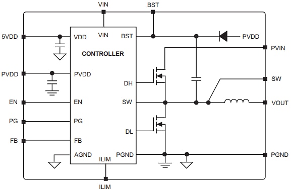
Block Diagram

Microchip Technology MIC45116 20V 6A DC-DC Power Module

Typical Application Circuit

Microchip Technology MIC45116 20V 6A DC-DC Power Module
Published: 2020-09-18 | Updated: 2024-08-08