Microchip Technology MIC24066/7 Switching Buck Regulators
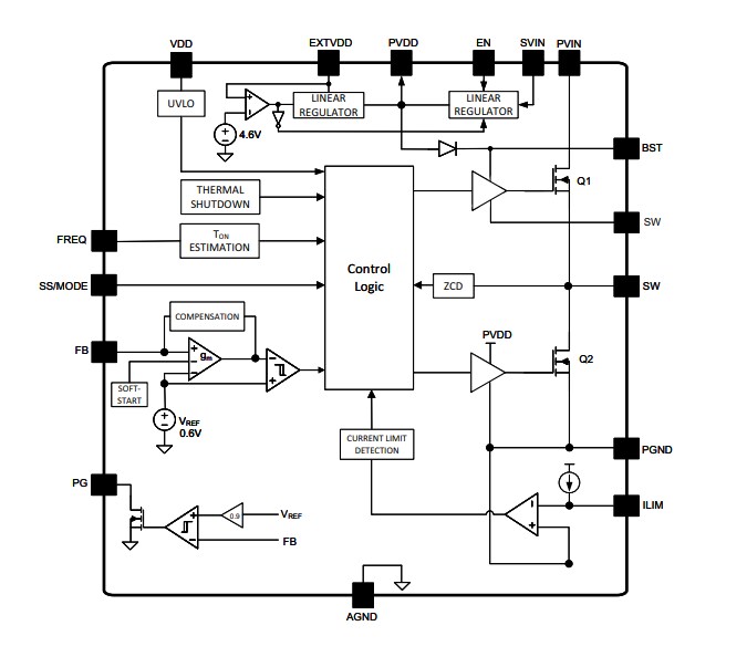
Microchip Technology MIC24066/7 High-Performance Switching Buck Regulators are 36V commercial synchronous switching regulators delivering 6A of load current. The MIC24066/7 offers a 4.5V to 36V wide input range and an enhanced high voltage COT controller co-packaged with a pair of N-Channel FETS with an improved avalanche rating. The regulators provide an adjustable output voltage of 0.6V with ±1% accuracy. Meanwhile, the Hyper Speed Control® proprietary architecture enables an ultra-fast transient response while reducing the output capacitance.The Microchip MIC24066/7 switching buck regulators have a programmable 270kHz to 800kHz switching frequency. Under light load conditions, the operating mode can be selected between HyperLight Load® (HLL) mode and Continuous Conduction Mode (CCM) in the MIC24067.
The MIC24066/7 regulators incorporate a full suite of protection features, including UVLO, hiccup current limit short circuit protection, and thermal shutdown. These features ensure the safe operation of the IC during fault conditions.
The switching buck regulators are housed in a 36-pin 5mm x 6mm, wettable flank VQFN with a junction operating range from -40°C to +125°C.
Features
- Input voltage range of 4.5V to 36V
- Adjustable output from 0.6V to 32V (also limited by duty cycle)
- High current capability of 6A for MIC24066/7
- Adaptive constant on-time control
- 0.6V internal reference with ±1% accuracy
- Up to 800kHz switching frequency
- High voltage internal LDO for single supply operation
- Secondary LDO to improve system efficiency
- Supports start-up to pre-bias output
- Internal compensator for tight output regulation
- Enable function for low stand-by current
- Programmable HLL/CCM operation (MIC24067)
- Programmable soft start time (MIC24066)
- Programmable current limit and hiccup short circuit protection
- Thermal shut down with hysteresis
- Compact size of 5mm x 6mm 36-pin wettable flank VQFN
- -40°C to +125°C junction temperature ranges
Applications
- Servers and workstations
- Routers, switches, and telecom equipment
- Base stations
- High power density point-of-load conversion
Typical Application Circuit
Functional Block Diagram
Package Type
Published: 2022-12-06
| Updated: 2022-12-08
