Microchip Technology MIC24045 I²C Programmable Step-Down Converter

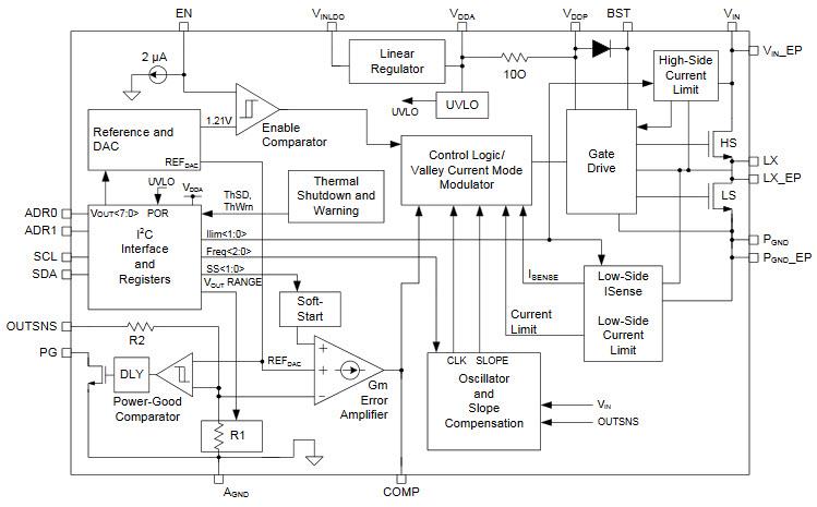
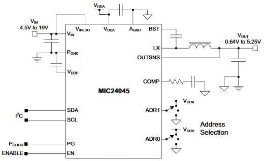
Microchip Technology MIC24045 is offered as a high-efficiency, I²C Programmable, 5A Synchronous Step-Down Converter with a 4.5V to 19V input voltage range. Designers can program various parameters such as output voltage, switching frequency, margining, soft-start slope, current limit values, and start-up delays via I²C. The MIC24045 also supports status information and extensive diagnostics through I²C.

MIC24045's wide switching frequency adjustment range, valley current-mode control technique, high-performance error amplifier, and external compensation provide a winning combination of high efficiency and small solution size. The MIC24045 is housed in a thermally-efficient, 20-pin 3mm x 3mm FQFN package with an -40°C to +125°C operating junction temperature range. The MIC24045 is ideally suited for multiple-voltage rail application environments found in telecommunication and computing systems.

Features

  • 4.5V to 19V Input Voltage Range
  • 5A (maximum) Output Current
  • I²C Programmable Output Voltage
    • 0.64V to 5.25V in 5mV, 10mV, 30mV and 50mV steps
  • High Efficiency (>95%)
  • I²C Programmability of
    • Soft-Start 0.16, 0.38, 0.76 and 1.5V/ms ramp rates
    • Switching Frequency 310kHz, 400kHz, 500kHz, 570kHz, 660kHz, 780kHz, 1MHz, 1.2MHz
    • Current Limits for 2A, 3A, 4A and 5A loads
    • Output Voltage Margining -5%, +5%
    • Start-up delays 0ms to 10ms
  • ±1% Output Voltage Accuracy Over Temperature (0.64V to 1.95V)
  • Supports Safe Start-Up with Pre-Biased Output
  • Extensive Diagnostics through I²C Interface

Applications

  • Servers, Data Storage, Routers, and Base Stations
  • FPGAs, DSP, and Low-Voltage ASIC Power

Functional Block Diagram

Microchip Technology MIC24045 I²C Programmable Step-Down Converter

Typical Application

Microchip Technology MIC24045 I²C Programmable Step-Down Converter
Published: 2016-09-15 | Updated: 2022-03-11