Microchip Technology MCP2557FD/MCP2558FD CAN FD Transceivers
Microchip MCP2557FD/MCP2558FD CAN FD Transceivers are designed for high-speed CAN FD applications with up to 8Mbps communication speed. The maximum propagation delay was improved to support a longer bus length. The device meets automotive requirements for CAN FD bit rates exceeding 2Mbps, low quiescent current, electromagnetic compatibility (EMC), and electrostatic discharge (ESD). The MCP2557FD comes with no connection on pin 5 and the MCP2558FD comes with a VIO pin for internal level shifting.Features
- Supports both classic CAN or CAN flexible data rate applications
- Optimized for CAN FD (flexible data rate) at 2, 5, and 8Mbps operation
- Meets the ISO/DIS 11898-2:2015 specification
- Supports silent mode
- Prevent disruption on the network due to local fault
- Increased system reliability through redundancy
- Test connection of the network
- AEC-Q100 Grade 0
- VIO supply Pin to interface directly to CAN controllers and microcontrollers with 1.7V to 5.5V I/O
- CAN Bus Pins are disconnected when the device is unpowered
- An unpowered node or brown-out event will not load the CAN Bus
- Detection of ground fault
- Permanent dominant detection on TXD
- Permanent dominant detection on Bus
- Power-on reset and voltage brown-out protection on VDD Pin
- Protection against damage due to short-circuit conditions (positive or negative battery voltage)
- Protection against high-voltage transients in automotive environments
- Automatic thermal shutdown protection
- Suitable for 12V and 24V systems
- Extremely robust meeting automotive EMC hardware requirements
- 8L CAN transceiver package available 2x3 TDFN-8L
- Also available in SOIC-8L and 3x3 DFN-8L
- Temperature ranges high (H) -40°C to +150°C
Applications
- CAN 2.0 and CAN FD networks in automotive, industrial, aerospace, medical, and consumer applications
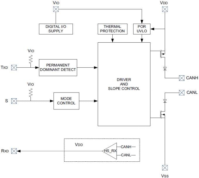
Block Diagram
Published: 2016-12-09
| Updated: 2022-03-11
