Microchip Technology MCP1811x/12x LDO Regulators

Microchip MCP1811x/12x Low-Dropout (LDO) Regulators are 150mA (MCP1811x) and 300mA (MCP1812x) regulators. These regulators provide high-current and low-output voltages while maintaining an ultra-low 250nA of quiescent current during device operation. The MCP1811x/12x family devices are stable with ceramic output capacitors that provide lower output noise and reduce the size and cost of the entire regulator. These LDO regulators come in nine standard fixed output voltage versions: 1V, 1.2V, 1.8V, 2V, 2.5V, 2.8V, 3V, 3.3V, and 4V.

The MCP1811x/12x regulators can be paired with other ultra-low current devices, such as Microchip’s eXtreme Low-Power (XLP) technology devices, for a complete ultra-low power solution. Applications include energy harvesting, smart cards, medical devices, ultra-low consumption of green products, and wearable electronics.

Features

  • 250nA (typical) ultra-low quiescent current
  • Ultra-low shutdown supply current
    • 10nA (typical) for MCP1811A/12A
    • 5nA (typical) for MCP1811B/12B
  • Output current capability
    • 150mA for MCP1811x
    • 300mA for MCP1812x
  • 1.8V to 5.5V input voltage range
  • 1V, 1.2V, 1.8V, and 2.0V standard output voltages (VR)
  • Stable with ceramic output capacitor
    • 1µF (MCP1811x) and 2.2µF (MCP1812x)
  • Overcurrent protection
  • Output discharge (Shutdown mode, SHDN = GND) MCP1811A/12A
  • Available in packages below
    • 3-lead SOT-23
    • 3-lead SC70
    • 5-lead SOT-23
    • 5-lead SC70
    • 4-lead 1mm x 1mm UDFN

Applications

  • Energy harvesting
  • Smart cards
  • Medical devices
  • Ultra-low-consumption green products
  • Wearable electronics
    • Smartwatches
    • Bracelets
    • Headsets

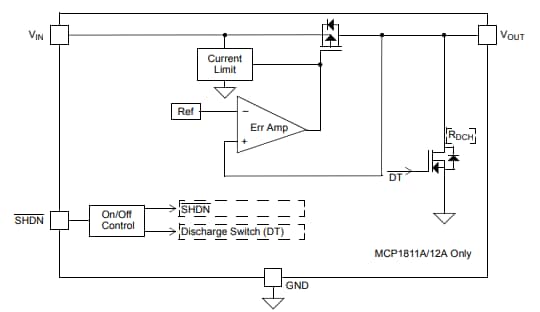
MCP1811A/12A LDO Regulators Block Diagram

Block Diagram - Microchip Technology MCP1811x/12x LDO Regulators

MCP1811x/12x Typical Application Circuit Diagram

Application Circuit Diagram - Microchip Technology MCP1811x/12x LDO Regulators

MCP1811x/12x Regulators Package Types

Microchip Technology MCP1811x/12x LDO Regulators
Published: 2018-11-13 | Updated: 2022-12-20