MACOM MAAM-011286-DIE Wideband Distributed Amplifier

MACOM MAAM-011286-DIE Wideband Distributed Amplifiers suit various instrumentation and communication systems applications. The MACOM MAAM-011286-DIE Amplifiers offer a wide frequency range operating from 30kHz to 44GHz. The MAAM-011286-DIE features 16dB gain, 22dBm output power, and a 5.3dB noise figure.

The Amplifier is matched to 50Ω with a typical return loss better than 13dB. The MAAM-011286-DIE Wideband Distributed Amplifier has a die size of 2.3mm x 1.0mm x 0.1mm.

Features

  • 30kHz to 44GHz wide frequency range
  • 16dB gain
  • Integrated power detector with a detector reference voltage generator
  • 3-8V DC, 200mA
  • 22dBm P1dB at 22GHz
  • 50Ω input and output match
  • RoHS compliant
  • 2.3mm x 1.0mm x 0.1mm die size

Applications

  • Communication systems
  • Instrumentation

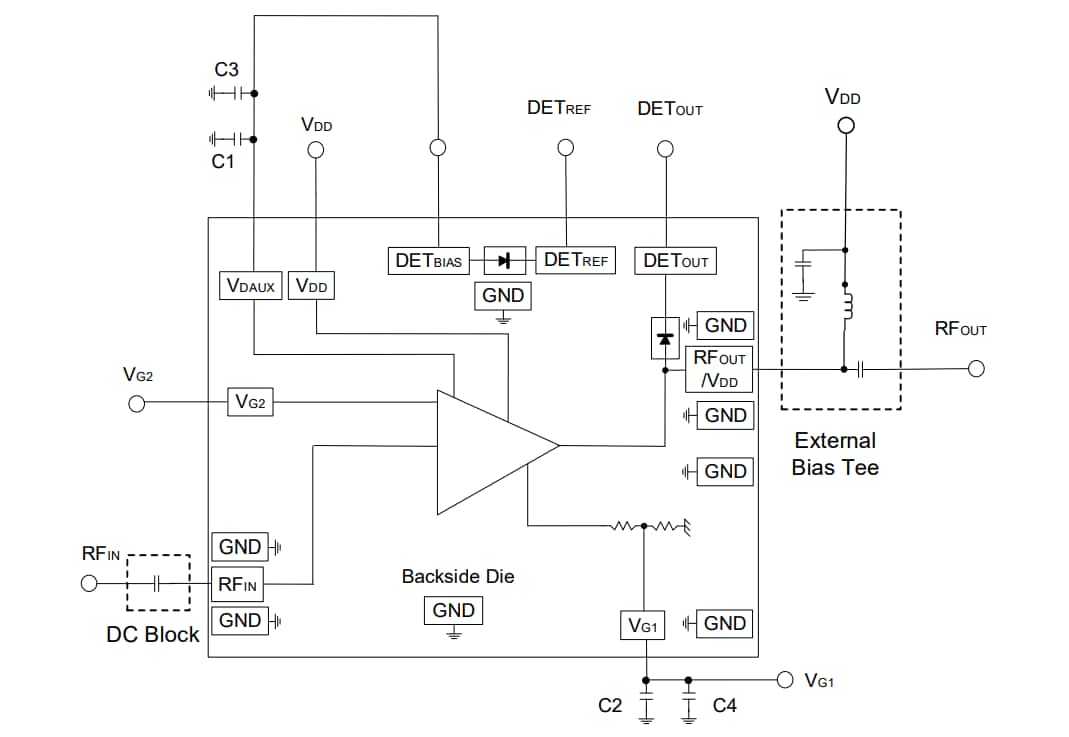
Functional Schematic

Schematic - MACOM MAAM-011286-DIE Wideband Distributed Amplifier

Application Schematic

Schematic - MACOM MAAM-011286-DIE Wideband Distributed Amplifier
Published: 2019-08-05 | Updated: 2023-08-28