IXYS Integrated Circuits MXHV9910 Offline High Brightness LED Drivers
IXYS Integrated Circuits MXHV9910 Offline High Brightness LED Drivers feature an internal regulator and handle a wide input voltage range. These drivers are available in fixed-frequency with peak current control scheme and pulse-frequency modulation with constant peak current control scheme. The MXHV9910 drivers feature >90% efficiency. The wide input operating voltage range enables the driver to be used in a broad range of high brightness LED applications. IXYS MXHV9910 Offline High Brightness LED Drivers are available in standard and thermally enhanced (with an exposed thermal pad) 8-lead SOIC packages.Features
- 8VDC to 450VDC input voltage range
- >90% efficiency
- Drives multiple LEDs in series/parallel combinations
- Regulated LED drive current
- Linear or PWM brightness control
- Resistor-programmable oscillator frequency
- RoHS compliant
Applications
- Flat-panel display with RGB backlighting
- Signage decorative LED lighting
- DC/DC or AC/DC LED drivers
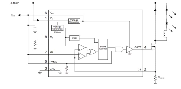
Functional Block Diagram
Application Diagram
Published: 2016-08-05
| Updated: 2022-03-11
