Infineon Technologies Wireless Charging ICs

Infineon Technologies Wireless Charging ICs are highly integrated and ideal for 50W charging applications. The Wireless Charging ICs implement Infineon's high-power proprietary protocol mode to output 50W power. The Wireless Charging ICs address critical system requirements of high-power applications, like thermal, EMI, foreign object detection (FOD), high efficiency, and inverter control. This cost-effective solution supports compatibility with various input configurations for a wide range of high-power applications.

The Infineon Wireless Charging ICs are highly programmable, incorporating an on-chip 32-bit Arm® Cortex®-M0 processor, 128KB flash, 16KB RAM, and 32KB ROM. Furthermore, the device also contains various analog and digital peripherals such as an ADC, PWMs, and timers. The inclusion of a fully programmable MCU with analog and digital peripherals permits scalable wireless charging solutions.

Features

  • 50W wireless power transfer using a proprietary protocol
  • Qi v1.3.x compliant extended power profile (EPP) and basic power profile (BPP) transmitter (MP-A2 and similar)
  • Integrated gate drivers for inverter
  • Inverter control using frequency, duty cycle, and variable voltage
  • Integrated buck controller for a fan that enables cooling of the interface surface during high-power delivery
  • Integrated FOD
  • I2C and UART communication ports
  • Supports various input configurations i.e. USB PD/ PPS, fixed DC input of 20V without requiring an additional DC-DC converter
  • Integrated USB-PD controller
    • Supports USB-PD 3.1 version
    • Programmable power supply (PPS) mode
    • Support for USB PD legacy charging protocols like QC 2.0/ 3.0 and AFC
  • Supports a wide input voltage range of 4.5V to 24V with an integrated buck-boost controller

Applications

  • Wireless charging pads with power proprietary protocol (50W)
  • Industrial wireless charging applications
  • Vacuum cleaners, robotics, and drones
  • Furniture and home goods
  • Docking stations
  • Smartphone chargers with Qi EPP (up to 15W)

Specifications

  • Configurable protections
    • Adaptive FOD
    • Overcurrent protection (OCP) and overvoltage protection (OVP)
    • Supports over-temperature protection through an integrated ADC circuit and internal temperature sensor
  • -40°C to +105°C extended industrial temperature range
  • 68-lead QFN 8.0mm x 8.0mm x 0.65mm LD68B 5.7mm x 5.7mm EPAD Package

WLC1150 Block Diagram

Block Diagram - Infineon Technologies Wireless Charging ICs

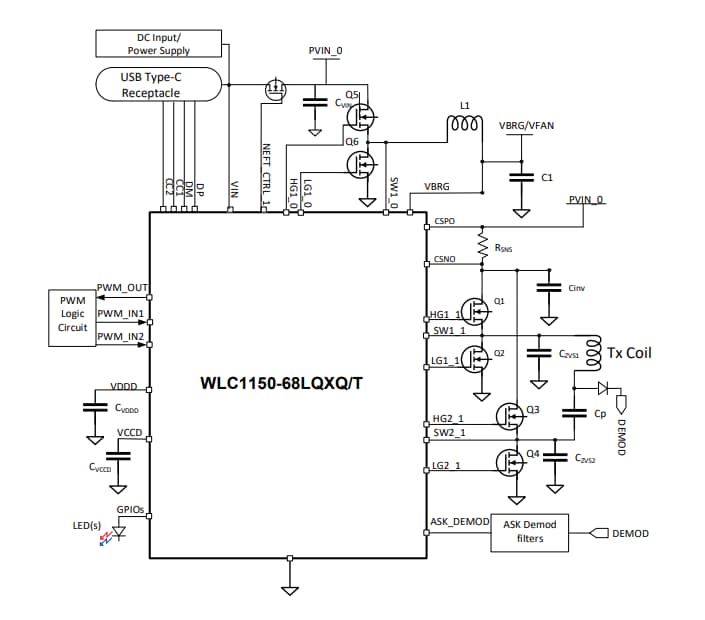
Typical Application

Application Circuit Diagram - Infineon Technologies Wireless Charging ICs
Published: 2023-03-17 | Updated: 2026-02-24