Infineon Technologies TLS202B1MBV50 Demo Board
Infineon Technologies TLS202B1MBV50 Demo Board is equipped by default with the TLS202B1MBV50 IC and all the necessary components. The TLS202B1MBV50 is the ideal IC for supplying regulated voltage for general ECUs, safety, and infotainment applications. The TLS202B1MBV50 demo board operates at an ambient temperature of 25°C and a functional input voltage range of 2.7V to 18V. This demo board offers a nominal output voltage that depends on the voltage variant of the TLS202B1MBV50 regulator.Features
- Equipped by default with the TLS202B1MBV50 IC and all the necessary components
- Operates at an ambient temperature of 25°C
- 2.7V to 18V functional input voltage range
- Nominal output voltage depends on the voltage variant of the TLS202B1MBV50 regulator
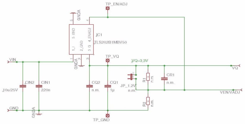
Schematic
Overview
Published: 2020-08-10
| Updated: 2024-11-18
