Infineon Technologies BCR431U LED Driver Evaluation Board

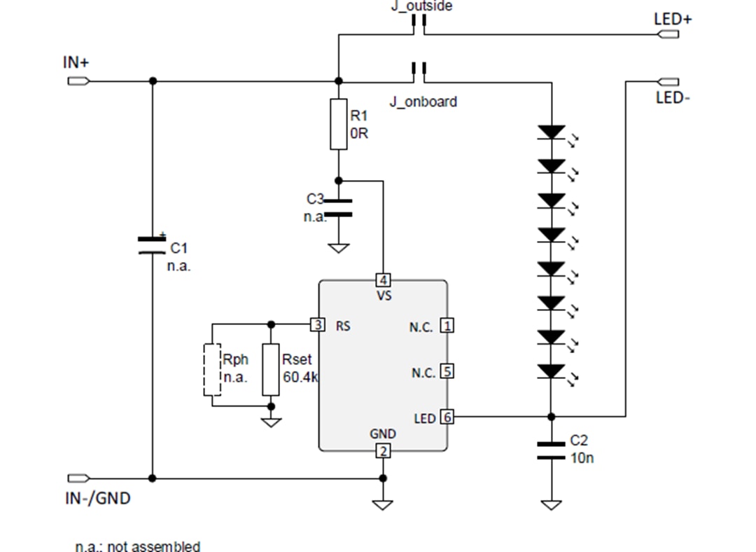
Infineon Technologies BCR431U LED Driver Evaluation Board (DEMOBCR431ULVDROPTOBO1) provides a reference design for a linear and low-voltage-drop LED driver circuit based on the BCR431U Driver IC. The Evaluation Board includes a pre-mounted BCR431U in a PG-SOT23-6 package, 8 white LEDs in series, and required capacitors and resistors. Test points for a multimeter are provided for easy access to signal pins.

Specifications

  • 24V input voltage
  • 60.4kΩ default Rset 
  • 15mA default LED current 
  • 114kΩ to 24.9kΩ Rset range
  • 8mA to 36.5mA LED current range
  • 8x onboard LEDs in series
  • Board dimensions of 55.1mm x 33.7mm

Schematic Diagram

Schematic - Infineon Technologies BCR431U LED Driver Evaluation Board
Published: 2020-05-13 | Updated: 2024-10-18