Infineon Technologies 1EDN71x6U 200V High-Side TDI Gate Driver
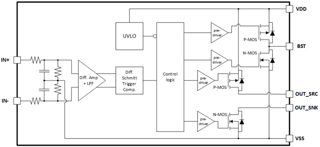
Infineon Technologies 1EDN71x6U 200V High-Side TDI Gate Drivers are single-channel gate-driver IC optimized for driving Infineon CoolGaN™ Schottky Gate HEMTs, as well as other GaN SG HEMTs and Si MOSFETs. This gate driver includes several key features that enable a high-performance system design with GaN SG HEMTs, including Truly Differential Input, four driving strength options, an active Miller clamp, and a bootstrap voltage clamp.Features
- Optimized for driving GaN SG HEMTs and Si MOSFETs
- Fully differential logic input circuitry to avoid false triggering in low-side or high-side operation
- High common-mode input voltage range (CMR) up to ±200V for high-side operation
- High immunity to common-mode voltage transitions (100V/ns) for robust operation during fast switching
- Compatible with 3.3V or 5V input logic
- Four driving strength variants to optimize switching speed without external gate resistors - up to 2A source/sink current capability
- Active bootstrap clamp to avoid bootstrap capacitor overcharging during dead-time
- Active Miller clamp with 5A sink capability to avoid induced turn-on
- Qualified for industrial applications according to the relevant tests of JEDEC47/20/22
Applications
- Half-bridge (2 x 1EDN71x6U)
- DC-DC converter
- BLDC/PMSM motor drive
- Class-D audio amplifier
- Class-D resonant wireless power
- Single channel
- Synchronous rectifier
- Class-E resonant wireless power
Functional Block Diagram
Published: 2022-10-19
| Updated: 2025-03-24
