Texas Instruments INA79xEVM Evaluation Modules
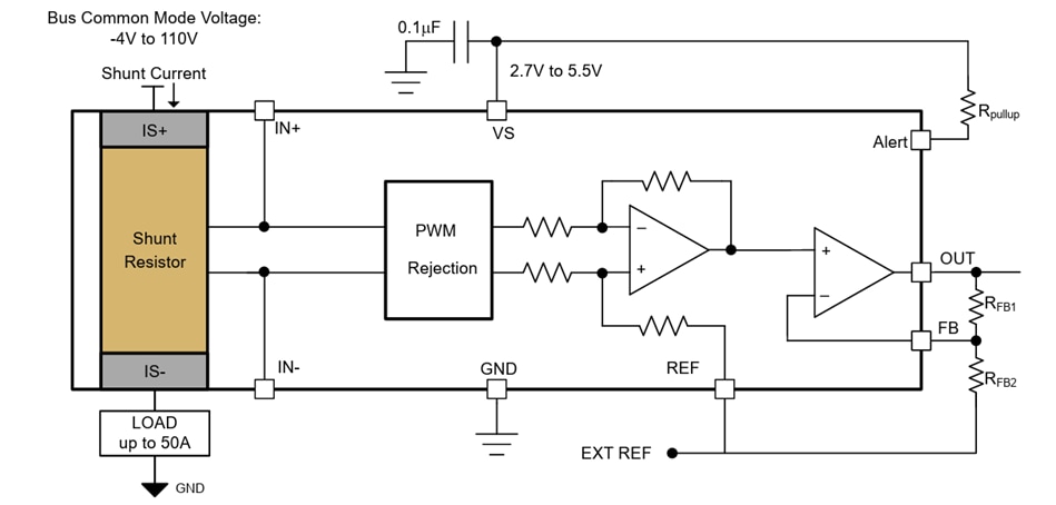
Texas Instruments INA79xEVM Evaluation Modules allow users to evaluate the INA790x and INA791x current-sense amplifiers. The devices are bidirectional, ultra-precise, current-sense amplifiers with 75A EZShunt™ technology and a -4V to 110V range. The TI INA79xEVM supplies a platform that enables gain and reference voltage configuration.Features
- Evaluation of all sensitivity options for the INA790 and INA791
- Ease-of-access to device pins with test points
- Evaluation of high-side and low-side configurations
Applications
- Motor drives, solenoids, and actuators
- Injection molding machine, cordless power tools
INA750 Device Block Diagram
High-side Forward Current Setup
Published: 2025-02-03
| Updated: 2025-08-26
