Diodes Incorporated AP68255Q/AP68355Q Standard Buck Converters
Diodes Inc. AP68255Q/AP68355Q Standard Buck Converters are internally compensated, standard DC-DC buck converters with a default frequency of 300kHz. These devices fully integrate a 500mΩ high-side power MOSFET to provide highly efficient step-down DC-DC conversion. The AP68255Q/AP68355Q devices are easily used to minimize the external component count due to the adoption of Constant On-Time (COT) control to achieve fast transient response, easy loop stabilization, and low output voltage ripple.The Diodes Inc. AP68255Q/AP68355Q design is optimized for reducing Electromagnetic Interference (EMI). These devices have a proprietary gate driver scheme to resist switching node ringing without sacrificing MOSFET turn-on and turn-off times, which reduces high-frequency radiated EMI noise caused by MOSFET switching. The AP68255Q/AP68355Q is available in the standard Green SO-8EP package.
Features
- Qualified for automotive applications
- AEC-Q100 qualified with the following results
- Device temperature Grade 1 of -40°C to +125°C TA
- Device HBM ESD Classification Level 1C
- Device CDM ESD Classification Level C5
- Functional safety-capable ISO26262 with documentation available to aid functional safety system design
- 5V to 80V input voltage range
- 1.2V ±1.5% VREF
- Continuous output current
- AP68255Q: 2.5A
- AP68355Q: 3.5A
- VOUT adjustable from 1.2V to 50V
- Overcurrent Protection (OCP)
- Thermal protection
- Lead-free and RoHS-compliant
- Halogen and antimony-free Green device
Applications
- General-purpose point-of-load DC-DC power conversion
- Automotive infotainment
- Telecommunication systems
- Distributed power systems
- Home audio devices
- Consumer electronics
- Network systems
- FPGA, DSP, and ASIC supplies
- Green electronics
Additional Resources
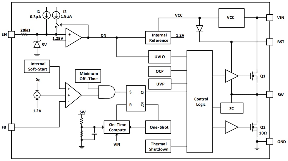
Functional Block Diagram
Published: 2025-07-28
| Updated: 2025-08-25
