Diodes Incorporated AP2401/AP2411 Current-Limited Power Switch
Diodes Incorporated AP2401 and AP2411 Current-Limited Power Switches are single-channel current-limited integrated high-side power switches optimized for Universal Serial Bus (USB) and other hot-swap applications. The AP2401 and AP2411 product families from Diodes Incorporated comply with USB standards and are available with both polarities of Enable input. These devices have fast short-circuit response time for improved overall system robustness and integrated output discharge function to ensure completely controlled discharging of the output voltage capacitor.Features
- Output current latch-off when overcurrent protection triggered
- Fast short circuit response time: 2µs
- 2.5A accurate current limiting
- Reverse current blocking
- 70mΩ on-resistance
- Input voltage range: 2.7V - 5.5V
- Built-in soft-start with 0.6ms typical rise time
- Overcurrent and thermal protection
- Ambient temperature range: -40°C to 85°C
- ESD protection: 4KV HBM, 300V MM
Applications
- LCD TVs & Monitors
- Set-Top-Boxes, Residential Gateways
- Laptops, Desktops, Servers, e-Readers
- Printers, docking stations, HUBs
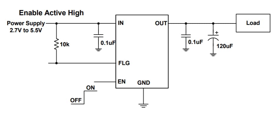
Typical Application Circuit
Published: 2012-03-07
| Updated: 2022-03-11
