Diodes Incorporated AP33510 Quasi-Resonant Flyback GAN Controller
Diodes Incorporated AP33510 Quasi-Resonant Flyback GAN Controller is specially designed for offline flyback power supplies that require low standby power, high-power density, and comprehensive protection. The device operates in QR mode at full load allowing switching events to occur in the drain-source valley, minimizing switching loss. The AP33510 has an internally limited switching frequency of 150kHz maximum. The device ensures stable valley switching and prevents transformer audible noise caused by frequency hopping via a proprietary valley-lockout technique inside.The Diodes AP33510 Quasi-Resonant Flyback GAN Controller decreases load from full when it enters into PFM mode with frequency foldback for higher power conversion efficiency. At no load or light load, the AP33510 will enter burst mode to minimize power consumption, and the minimum switching frequency (about 25kHz) is set to avoid any audible noise. Piecewise linear line compensation guarantees a constant output power limit over an entire line voltage range.
To confirm converter ruggedness, the AP33510 implements comprehensive protective features such as brown-in/out detection, cycle-by-cycle current limiting, output OVP/UVP, overload protection, and overtemperature protection.
Features
- Up to 150kHz quasi-resonant operation mode for high output voltage
- Frequency foldback for high average efficiency
- High-reliability gate driver for GaN FET
- Built-in high-voltage startup
- Soft start during the startup process
- Integrated X2 capacitor discharge function
- Adaptive output power limit with output voltage
- Non-audible-noise green-mode control
- Wide VCC power supplied with 120V LDO
- Internal slope compensation
- Frequency dithering for reducing EMI
- Packaged in the SSOP-9 (Type CJ)
- VCC Maintain mode
- Comprehensive system protection features:
- Secondary winding short protection
- VCC Overvoltage Protection (VOVP)
- Line Overvoltage Protection (LOVP)
- Overload Protection (OLP)
- Cycle-by-cycle over-current protection
- Pin-fault protection
- Brown In/Out protection (BNI/BNO)
- Secondary Side OVP (SOVP) and UVP (SUVP)
- Internal OTP
- Totally lead-free and fully RoHS compliant
- Halogen and antimony-free “Green” device
Applications
- General GaN FET drivers
- Programmable switching AC/DC adapters or quick chargers
- High-density industrial and consumer power supplies
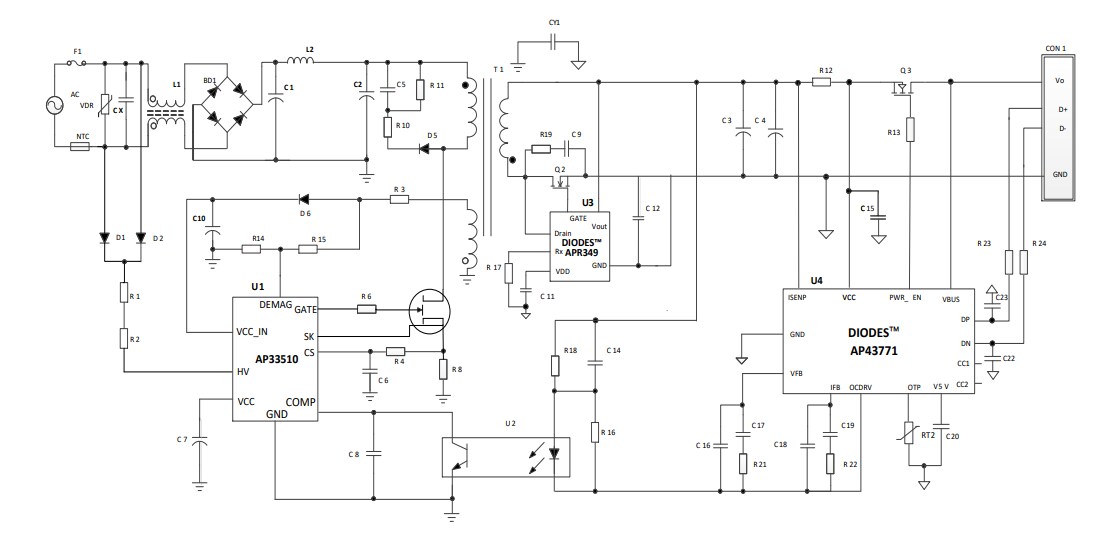
Typical Applications Circuit
Pin Assignments
Published: 2022-08-10
| Updated: 2022-09-30
