Diodes Incorporated AL8859Q FlexPhase SPI Boost Controllers
Diodes Inc. AL8859Q FlexPhase SPI Boost Controllers are integrated two-phase SPI-controlled boost controllers designed for high‑power, high‑efficiency applications. The Diodes Inc. AL8859Q functions as the primary stage in advanced power architectures, including adaptive automotive LED lighting systems that integrate high beam, low beam, daytime running lights (DRL), turn indicators, fog lamps, static cornering lights, and other features. When paired with a secondary stage of high‑current LED drivers, the AL8859Q enables a complete lighting module solution capable of powering multiple LED strings. The SPI‑based digital interface supports simple software updates and configuration adjustments, ensuring flexibility across a wide range of system designs and application platforms.
These Diodes Inc. devices operate as current‑mode, voltage‑boost controllers that also serve as an input filter, minimizing external component requirements. The output voltage is fully programmable through SPI. Up to two devices can be combined in multi‑phase configurations (1‑, 2‑, 3‑, or 4‑phase) to enhance filtering performance and reduce BOM cost for high‑power systems. The AL8859Q is available in a wettable‑flank V‑QFN4040‑24/SWP package (4mm × 4mm), offering improved solderability and enhanced reliability.
Features
- AEC-Q100 Grade 1
- Functional safety-capable
- Wide 4.5V to 60V input voltage range
- ±0.5% typical output voltage accuracy at 50V
- Soft-start and high 95% efficiency
- SPI programmable features
- Up to 4-phase control
- Output-voltage regulation
- Programmable switching frequency
- Switching current limit, overvoltage
- Diagnostic and protection registers
- One-time programming (OTP)
- Spread spectrum to improve EMI
- Fail-safe operating (FSO) mode, stand-alone mode
- Wettable V-QFN4040-24/SWP package (4mm × 4mm)
- Totally lead-free and fully RoHS-compliant
- Halogen and antimony-free, Green device
- Suitable for automotive applications requiring specific change control - AEC-Q100 qualified, PPAP capable, and manufactured in IATF 16949 certified facilities
Applications
- Adaptive LED headlights, DRL, and fog lamps
- Hybrid powertrains
- Actuators and pumps
- Integrated USB port systems (IUPS)
- Audio and infotainment
- ADAS and radars
Specifications
- 4.5V to 60V battery supply voltage range on the VBB pin
- 3.1V to 3.5V logic supply voltage range
- 1mA to 50mA VDD supply current range
- 0V to 5V medium voltage I/O pins range
- -0.1V to 1V input current-sense voltage range
- 60mA to 350mA output current limitation range
- 1μA maximum shutdown supply current
- 7MHz to 13MHz system oscillator frequency range
- -40°C to +150°C operating junction temperature range
- -40°C to +125°C operating ambient temperature range
- Thermal
- 31.2°C/W junction-to-ambient thermal resistance
- 27.2°C/W junction-to-case (top) thermal resistance
- 1.13°C/W junction-to-case (bottom) thermal resistance
- 11.1°C/W junction-to-board thermal resistance
- 0.18°C/W junction-to-top characterization parameter
- 10.78°C/W junction-to-board characterization parameter
- ESD ratings
- 2000V Human Body Model (HBM)
- 750V Charged Device Model (CDM)
Pin Diagram
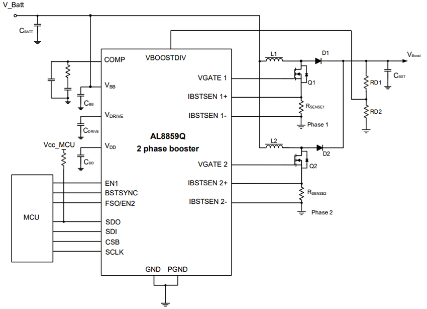
Typical Application Circuit
Functional Block Diagram
