Diodes Incorporated AL8116 Dimming Signal Interface Controller

Diodes Incorporated AL8116 Flexible 0-10V Dimming Signal Interface Controller allows the conversion of three different inputs of dimmer type. These include 0 to 10V DC linear dimming, 0 to 100% duty cycle PWM (pulse width modulation) signal, and a simple resistive potentiometer to an output PWM signal. The AL8116 Controller features a 10V to 56V wide input voltage and provides isolation dimming control via an optocoupler to the primary side LED driver.

The AL8116 Flexible Controller offers a DIM pin output that permits an adjustable, accurate bias current, ideal for active and passive 0 to 10V dimmers or potentiometers. Diodes Inc. AL8116 Flexible 0-10V Dimming Signal Interface Controller has an output duty cycle accuracy of ±2.5%, and the minimum output duty cycle can be set through the CLAMP pin resistor. The AL8116 offers protection features such as internal, auto-recoverable, and over-temperature protection.

The AL8116 Flexible 0-10V Dimming Signal Interface Controller minimizes PCB space and external component count in a SOT26 (Type CJ) package.

Features

  • Wide VCC operating range 10V to 56V
  • Low operation current (typical 600µA)
  • Precision dimmer type
    • 0/1V to 10V Voltage potential
    • 0.2k to 10kHz PWM dimming
    • 0 to 100kΩ Potentiometer
  • Adjustable bias current source of DIM pin
  • Accurate output duty cycle tolerance ±2.5%
  • 8%, 6%, 4%, and 2% Adjustable minimum output PWM duty clamping
  • Built-in over-temperature protection for chip
  • Lead-free and fully RoHS compliant
  • Halogen and antimony-free “green” device

Applications

  • 0 to 10V Dimming luminaires
  • Dimmable LED power supply
  • Dimming control devices
  • Commercial LED lighting
  • Smart LED lighting
  • Architectural
  • High bay
  • Lighting power supply
  • Retrofit offline
  • Street lamps

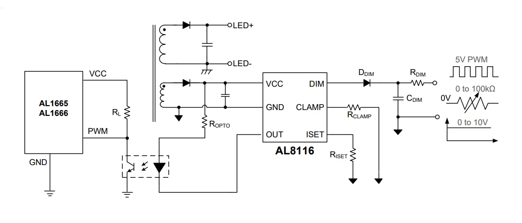
Typical Application Circuit

Diodes Incorporated AL8116 Dimming Signal Interface Controller

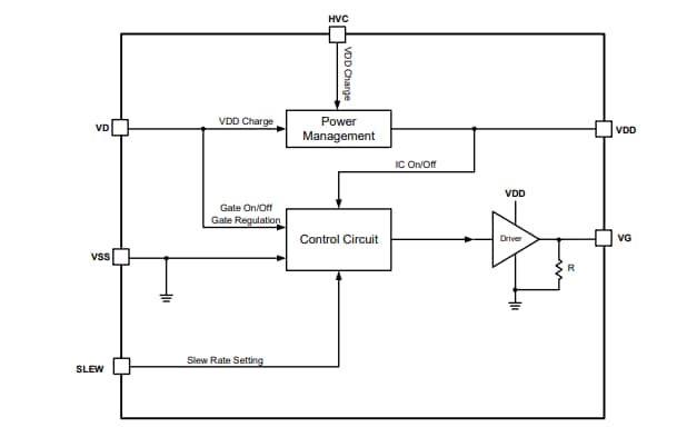
Functional Block Diagram

Block Diagram - Diodes Incorporated AL8116 Dimming Signal Interface Controller
Published: 2020-05-05 | Updated: 2024-07-31