Diodes Incorporated AP2280 Slew Rate Controlled Load Switch
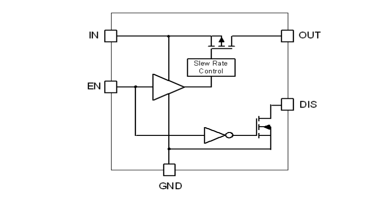
Diodes Inc. AP2280 Slew Rate Controlled Load Switch features increased load current handling capability, low forward voltage drop, and reduced turn-on inrush current. The AP2280 features a single P-channel MOSFET power switch with a RDS(ON) of 80mΩ at 5V. The AP2280 Load Switch is designed to operate from 1.5V to 6.0V and offer a typical quiescent supply current of 0.004μA. This device is ideal for battery powered distribution systems requiring low power consumption.Features
- Wide input voltage range: 1.5V to 6V
- Low RDS(ON): 80mΩ typical @ 5V
- Turn-on slew rate controlled
- Turn-on rise time:
- AP2280-1: 100μs
- AP2280-2: 1ms
- Very low turn-on quiescent current: 0.004μA
- Fast load discharge pin
- Temperature range -40ºC to 85°C
- Package options: SOT25 and DFN2018-6
- Lead Free Finish/ RoHS Compliant
Applications
- Smart Phones
- Personal Digital Assistant (PDA)
- Cell Phones
- GPS Navigators
- Bluetooth Headsets
- PMP/MP4
- Notebook and Pocket PC
Block Diagram
Published: 2008-08-11
| Updated: 2022-03-11
