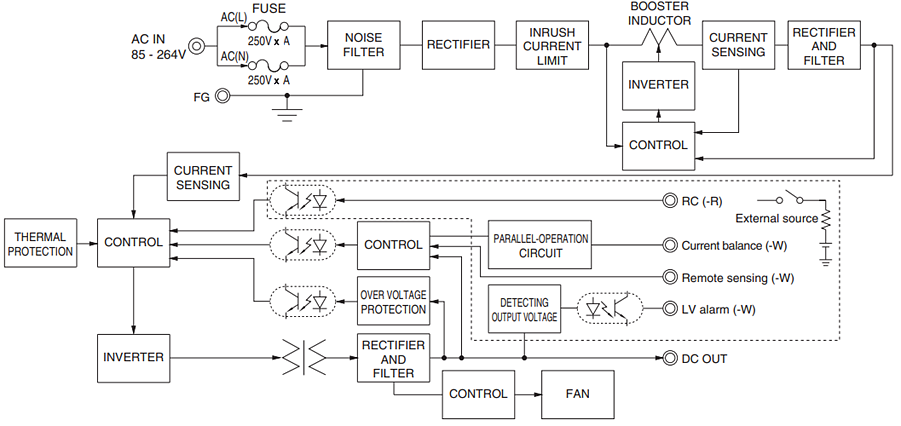
Cosel PJMA Medical AC-DC Power Supplies
Cosel PJMA Medical AC-DC Power Supplies are robust, reliable 600W and 1000W enclosed type units designed for demanding medical applications. The series offers a wide universal input range of 85VAC to 264VAC and complies with international safety standards. The input / output isolation complies with 2MOPP requirements. Other features include 4kV isolation, harmonic attenuator (complies with IEC61000-3-2 class A), and low power consumption at no load. Four single output voltages are available as standard in each enclosed unit. The output voltage can be adjusted via the built-in potentiometer. Cosel PJMA Medical AC-DC Power Supplies provide inrush current limiting circuitry, overcurrent and overvoltage protection, as well as thermal protection. The units come with a five-year warranty.Features
- 2MOPP medical isolation grade
- 4kV isolation
- Low power consumption at no load
- Economical design
- Universal 85VAC to 264VAC input range (derating is required)
- -20°C to +70°C temperature range (derating is required)
- Harmonic attenuator (complies with IEC61000-3-2 class A)
- ANSI/AAMI ES60601-1, EN60601-1 3rd safety agency approvals
- CE marking, low voltage directive, RoHS directive
- EMI complies with FCC-B, CISPR32-B, EN55011-B, EN55032-B, VCCI-B
- EMS compliance
- 5-year warranty
Block Diagram
Published: 2021-04-12
| Updated: 2022-03-11
