Broadcom ACFJ-332BT Automotive Dual-Channel Optocouplers
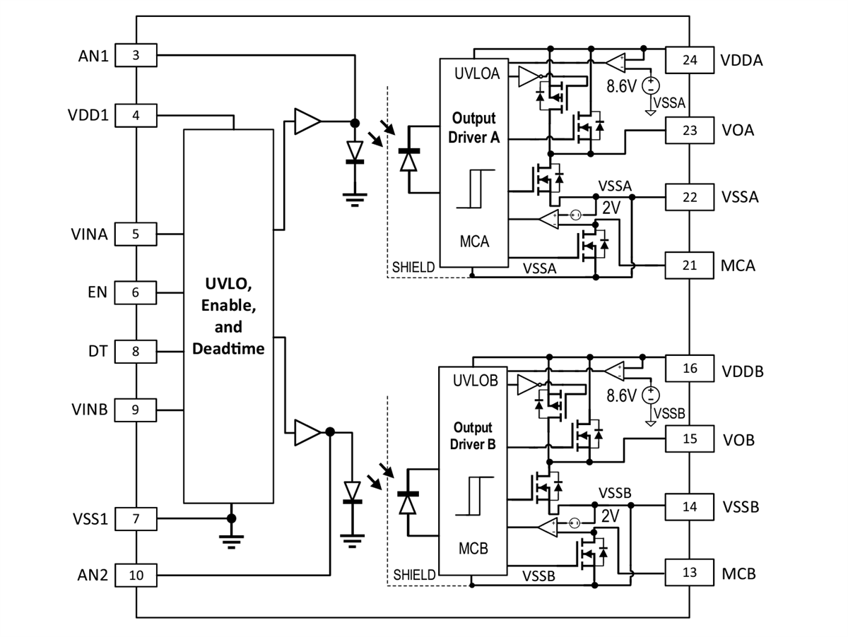
Broadcom ACFJ-332BT Automotive Dual-Channel Optocouplers are offered in compact, surface-mountable SO-24 packages with space-saving independent isolated channels. The high-speed, rail-to-rail output gate drive optocouplers supply an isolation voltage of 5kVRMS between the input and the two output channels, with a minimum of 150kV/μs common mode transient immunity (CMTI).The Broadcom ACFJ-332BT operates within a wide range of input and driver output voltages. The device includes enhanced features such as an input buffer drive with TTL and CMOS compatible logic, programmable dead time between two driver channels, an enable pin (EN) to support a system functional safety requirement, and input power supply under-voltage lockout protection to drive MOSFET/ IGBT at high-frequency DC-DC and AC-DC converters.
The Broadcom R2Coupler™ isolation devices furnish reinforced insulation and reliability, which supply safe signal isolation critical in automotive and high-temperature industrial applications.
Features
- Qualified to AEC-Q100 Grade 1 test guidelines
- Automotive temperature range of -40°C to +125°C
- Wide operating supply range
- VDD1 range of 3.0V to 5.5V
- VDDA and VDDB range of 10V to 25V
- Low supply current allows bootstrap half-bridge topology
- TTL and CMOS-compatible inputs
- EN pin for enhanced safety feature
- Programmable dead time
- Under-voltage lockout (UVLO) protection with hysteresis
- VDD1 UVLO of 2.7V
- VDDA and VDDB UVLO of 8.6V
- Rail-to-rail output driver voltage
- ±2.4A Minimum peak output current
- 1A Minimum Miller clamp sinking current
- 70ns Maximum propagation delay
- 15ns Maximum channel-to-channel skew
- High noise immunity
- 150kV/μs at VCM = 1500V common mode transient immunity (CMTI)
- Active Miller clamp
- Dual isolated channels in a SO-24 package with 8.3mm creepage and clearance
- 3.5mm creepage between two output drivers
- Worldwide safety approvals
- UL/cUL approved, 5kVRMS
- IEC/EN 60747-5-5
Applications
- Automotive power train DC-DC converter
- EV/PHEV onboard charger
- Inverter
- HVAC
Functional Diagram
Package Outline
Published: 2025-01-09
| Updated: 2025-01-17
