Apex Microtechnology PA97 900V Power Amplifier
Apex Microtechnology PA97 900V Power Amplifier offers very low standby current resulting in a low-cost solution for driving continuous output currents up to 10mA and pulse currents to 15mA into capacitive loads. The safe operating area (SOA) supplies no second breakdown limitations. Meanwhile, the MOSFET output stage of the PA97 is biased class C for the low quiescent current operation. The Apex Microtechnology PA97 900V Power Amplifier features external compensation that supplies flexibility in choosing bandwidth and slew rate for the application.The PA97 7-pin SIP package utilizes minimum board space permitting for high-density circuit boards.
Features
- 900V (±450V) High voltage
- 600µA Low quiescent current
- 10mA High output current
Applications
- Mass spectrometers
- Scanning coils
- High voltage instrumentation
- Programmable power supplies up to 880V
- Semiconductor measurement equipment
Additional Resources
Equivalent Schematic
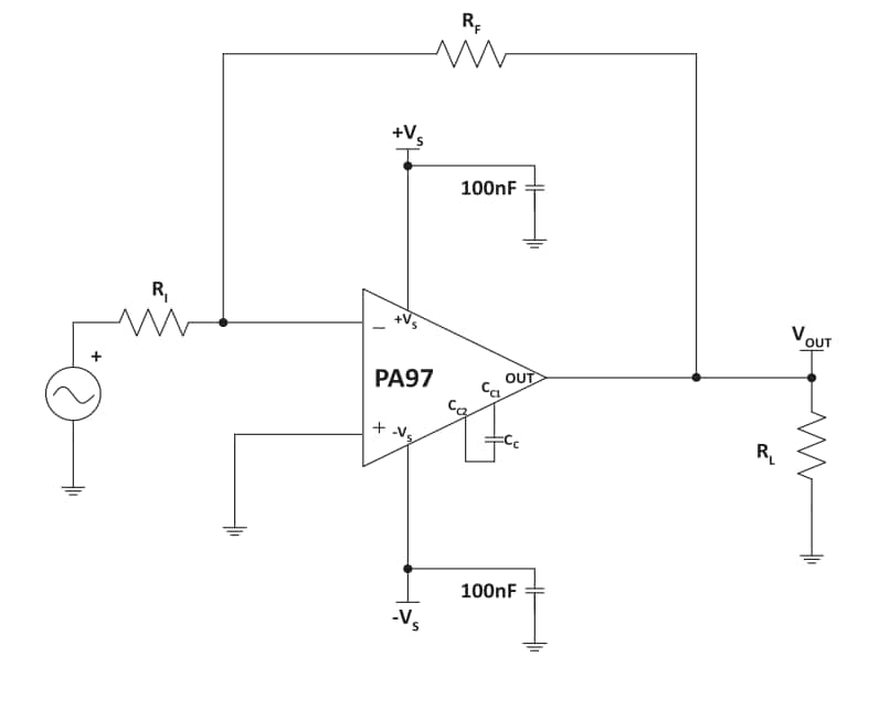
Typical Connection
Published: 2022-11-01
| Updated: 2022-11-04
