Apex Microtechnology PA341 120mA Power Amplifiers

Apex Microtechnology PA341 120mA Power Amplifiers is a low-cost, high-voltage power amplifier with performance previously found only in hybrid designs. The PA341 feature inputs that are protected from excessive common mode and differential mode voltages. The safe operating area (SOA) has no second breakdown limitation and is observed with all types of loads by choosing an appropriate current-limiting resistor. External compensation provides flexibility in selecting the optimum gain and bandwidth for the application. The Apex Microtechnology PA341CE is housed in a hermetically-sealed 8-pin TO-3 package. The metal case of the PA341CE is isolated in excess of the full supply voltage. The PA341DF is housed in a 24-pin PSOP (JEDEC MO-166) package with a metal heat slug isolated in excess of the full supply voltage. The PA341DW is housed in a 10-pin hermetic ceramic SIP package or "PowerSIP." The alumina ceramic base used in this package isolates the die in excess of the full supply voltage.

Features

  • RoHS compliant
  • Monolithic MOS technology
  • Low cost
  • 350V high voltage operation
  • 2.2mA low quiescent current typ.
  • No second breakdown
  • 120mA PEAK high output current
  • Available in die form CPA341

Applications

  • Piezoelectric positioning
  • Electrostatic transducer and deflection
  • Deformable mirror focusing
  • Biochemistry stimulators
  • Computer to vacuum tube interface

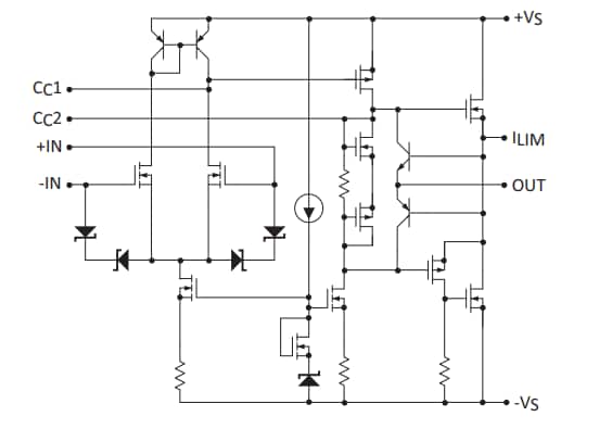
Equivalent Schematic

Apex Microtechnology PA341 120mA Power Amplifiers
Published: 2020-08-25 | Updated: 2024-04-11