Analog Devices / Maxim Integrated MAX17435 SMBus Chargers
Analog Devices MAX17435 High-Frequency SMBus Chargers simplify the construction of accurate and efficient chargers and provide up to 7A of charge current to 2, 3, or 4 Li+ cells in series. These devices allow the charge setting to be programmed via the SMBus interface, eliminating the need for external components and improving design flexibility. The charge current and input current-limit sense amplifiers have low offset errors and can use 10mΩ sense resistors. These Analog Devices SMBus charger ICs are capable of operating at 850kHz and include a digital output that indicates the presence of the adapter, an analog output that indicates the adapter or battery current, and a digital output that indicates when the adapter current exceeds a user-defined threshold. The MAX17435 is ideal for use with notebook computers, PDAs, mobile communications devices, and 2- to 4- Li+ cell battery-powered devices.Features
- Low-Cost SMBus Charger
- High Switching Frequency (0.85MHz)
- Internal Boost Switches
- SMBus-Programmable Charge Voltage, Input Current Limit, Charge Current, Relearn Voltage, and Digital IINP Readback
- Single-Point Compensation
- Automatic Selection of System Power Source
- Adapter n-Channel MOSFETs Driven by an Internal Dedicated Charge Pump
- Adapter Soft-Start
- 0.4% Accurate Charge Voltage
- ±2.5% Accurate Input Current Limiting
- ±3% Accurate Charge Current
- Monitor Outputs for
- AC Adapter Current (±2% Accuracy)
- Battery Discharge Current (±2% Accuracy)
- AC Adapter Presence
- AC Adapter Overvoltage Protection
- 11-Bit Battery Voltage Setting
- 6-Bit, Charge-Current Setting/Input Current Setting
- Improved IINP Accuracy at Low Input Current
Applications
- 2 to 4 Li+ Cell Battery-Powered Devices
- Notebook Computers
- PDAs and Mobile Communicators
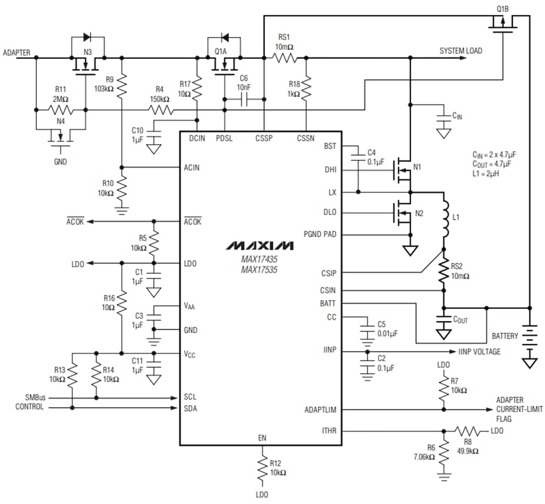
Application Circuit
Published: 2011-02-23
| Updated: 2023-04-21
