Analog Devices / Maxim Integrated MAX77654 Ultra-Low Power PMIC
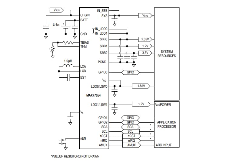
Analog Devices MAX77654 Ultra-Low Power PMIC provides highly-integrated battery charging and power supply solutions for low-power applications that require size and efficiency. The MAX77654 PMIC features a SIMO buck-boost regulator that provides three independently programmable power rails from a single inductor to minimize total solution size. Audio and other noise-sensitive applications implement the two 100mA LDOs, offering ripple rejection. The LDOs also provide the option to be configured as load switches, managing power consumption by disconnecting external blocks when not required.A highly-configurable linear charger supports a wide range of Li+ battery capacities and includes battery temperature monitoring for additional safety (JEITA). The MAX77654 includes three GPIOs and an analog multiplexer that switches several internal voltages and current signals to an external node for monitoring with an external ADC. Configuring and checking the status of the devices is possible through a bidirectional I2C serial interface. The device is tailored for many applications with numerous factory-programmable options.
Features
- Highly integrated
- 3x output, single-inductor multiple-output (SIMO) buck-boost regulator supports a wide output voltage range from 0.8V to 5.5V for all SIMO channels
- 2x 100mA LDO/LSW
- Smart Power Selector™ Li+/Li-Poly charger
- 3x GPIO resources
- Analog MUX output for power monitoring
- Factory ship mode (<200nA IQ)
- Watchdog timer
- Low Power
- 0.3μA shutdown current
- 6μA operating current (3 SIMO channels + 2 LDOs)
- Flexible and configurable
- I2C-compatible interface and GPIO
- Factory OTP options available
- Charger optimized for small battery size
- Programmable fast-charge current from 7.5mA to 300mA
- Programmable battery regulation voltage from 3.6V to 4.6V
- Programmable termination current from 0.375mA to 45mA
- JEITA battery temperature monitors adjust charge current and battery regulation voltage for safe charging
- Small size
- 6.52mm2 wafer-level package (WLP)
- 30-bump, 0.4mm pitch, 6x5 array
- Small total solution size (29.7mm2)
Applications
- Bluetooth headphones, wearables
- Wireless speakers
- Fitness, health, and activity monitors
- Wearables
- Safety and security monitors
- Sensor nodes
- Portable consumer devices
- Internet of Things (IoT)
Simplified Block Diagram
Published: 2019-07-22
| Updated: 2023-04-12
