Analog Devices Inc. MAX25024 4-Channel LED Drivers

Analog Devices MAX25024 4-Channel LED Drivers are a 4-channel backlight driver IC with a boost controller for automotive displays. The integrated current outputs can sink up to 150mA LED current each. The device accepts a wide 2.5V to 36V input voltage range and withstands automotive load-dump events. The internal current-mode switching DC-DC controller supports boost or SEPIC topologies and operates in the 400kHz to 2.2MHz frequency range. Analog Devices MAX25024 includes an integrated spread spectrum that helps reduce EMI. An adaptive output-voltage-control scheme minimizes power dissipation in the LED current-sink paths.

Control is included for an external nMOSFET series switch to reduce quiescent current when the backlight is off and to disconnect the boost converter in the case of a fault. The device features I2C-controlled pulse-width-modulation (PWM) dimming and hybrid dimming. In either case, the minimum pulse width is 500ns. Phase-shifted dimming of the strings is incorporated for lower EMI. Comprehensive diagnostic information is available through the I2C interface to ease integration in systems requiring ASIL B compliance. The MAX25024 is available in a 24-pin TQFN or 24-pin side-wettable TQFN (SWTQFN) package and operates over the -40°C to +125°C temperature range.

Features

  • Wide voltage-range operation
    • Operates down to 2.5V supply after startup
    • Survives load dumps up to 40V
  • High integration
    • Complete 4-channel solution including boost controller
    • I2C control for minimum parts count
  • Robust and low EMI
    • Spread-spectrum oscillator
    • Phase-shifting
    • 400kHz to 2.2MHz switching-frequency range
    • nMOS input protection switch
  • Multiple features for ASIL B systems
    • LED-current measurement
    • Boost input current measurement
    • Boost output voltage measurement
    • LED open/short detection and protection
    • Boost output undervoltage and overvoltage
  • Versatile dimming scheme allows hybrid or PWM-only dimming using DIM input or I2C
    • Dimming ratio > 10,000:1 using hybrid dimming
    • 10,000:1 dimming ratio at 200Hz using PWM dimming
  • Compact (4mm x 4mm) 24-pin TQFN and SWTQFN packages

Applications

  • Central information displays
  • Infotainment displays
  • Instrument clusters

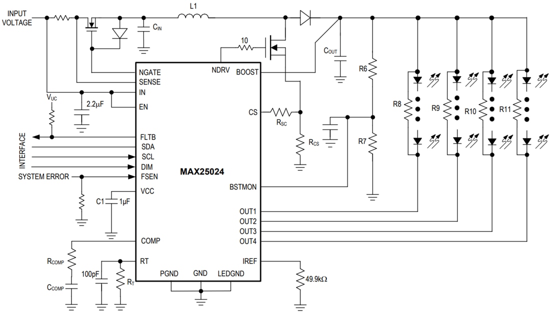
Typical Applications Diagram

Application Circuit Diagram - Analog Devices Inc. MAX25024 4-Channel LED Drivers
Published: 2020-06-10 | Updated: 2024-05-31