Analog Devices Inc. MAX22245 & MAX22246 2-Channel Digital Isolators
Analog Devices MAX22245 and MAX22246 2-Channel Digital Isolators are reinforced, fast, low-power digital galvanic isolators implementing Analog Devices’ proprietary process technology. The MAX22246 transfers digital signals using as little as 0.76mW per channel at 1Mbps (1.8V supply) between circuits with different power domains. The MAX22246 features reinforced isolation for a withstand voltage rating of 5kVRMS for 60 seconds.The MAX22245 features two channels transferring data in the same direction. The two channels of the MAX22246 transfer data in opposite directions, and this makes the MAX22246 ideal for isolating the Tx and Rx lines of a transceiver.
The MAX22245 and MAX22246 2-Channel Digital Isolators are rated for operation at ambient temperatures of -40°C to +125°C and are available in an 8-pin wide-body SOIC package with 8mm of creepage and clearance.
Features
- Reinforced galvanic isolation for fast digital signals
- Wide-body 8-pin SOIC with 8mm of creepage and clearance
- Up to 200Mbps maximum data rate
- Withstands 5kVRMS for 60s (VISO)
- Continuously withstands 1500VRMS (VIOWM)
- Withstands ±10kV surge between GNDA and GNDB with 1.2/50μs waveform
- High CMTI (50kV/μs, typ)
- Low power consumption
- 0.76mW per channel at 1Mbps with VDD = 1.8V
- 1.42mW per channel at 1Mbps with VDD = 3.3V
- 3.2mW per channel at 100Mbps with VDD = 1.8V
- Options to support a broad range of applications
- 2x Maximum data rates (200Mbps, 25Mbps)
- 2x Channel direction configurations
- 2x Output default states (high or low)
Applications
- Isolated RS232, RS485/RS-422, and CAN
- General isolation applications
- Fieldbus communications for industrial automation
- Medical systems
- Motor drives
Functional Diagram
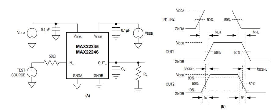
Test Circuit & Timing Diagram
Published: 2020-09-18
| Updated: 2024-07-08
