Analog Devices / Maxim Integrated MAX11410 Low-Power Delta-Sigma ADC

Analog Devices MAX11410 Low-Power Delta-Sigma Analog-to-Digital Converter (ADC) is a low-power, multi-channel, 24-bit delta-sigma ADC with features and specifications that are optimized for precision sensor measurement. The input section includes a low-noise programmable gain amplifier (PGA) with high input impedance and available gains from 1x to 128x to optimize the overall dynamic range. Input buffers isolate the signal inputs from the switched-capacitor sampling network when the PGA is not in use, making the ADC easy to drive even with high-impedance sources. 

Features

  • High resolution and low noise for signal sources with a wide dynamic range
    • 24-bit resolution
    • Programmable gain amplifier with 1, 2, 4, 8, 16, 32, 64, and 128 gain options
    • 90dB simultaneous 60Hz and 50Hz power line rejection
    • 3ppm typical INL with no missing codes
  • Optimized features for more efficient system design
    • Ten analog inputs usable for single-ended/fully differential in any combination
    • Two dedicated/one shared differential voltage reference inputs
    • On-demand offset and gain self-calibration
  • Low power for efficient systems
    • 2.7V to 3.6V analog supply range
    • 1.7V to 3.6V I/O supply range
    • <1μA sleep mode
  • Standard SPI-compatible control interface
  • Selectable internal/external oscillator
  • 40°C to +125°C operating temperature range
  • 4mm x 4mm TQFN-28 package
  • Lead-free and RoHS compliant

Applications

  • Portable instruments
  • Resistive bridge measurement
  • Sensor measurement

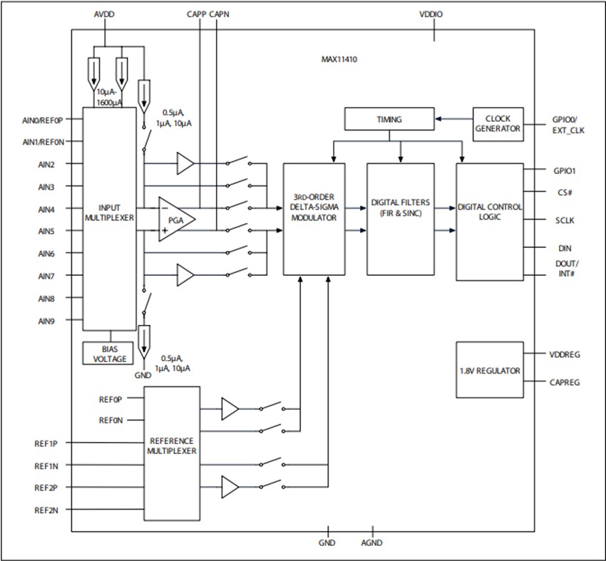
Block Diagram

Analog Devices / Maxim Integrated MAX11410 Low-Power Delta-Sigma ADC

The MAX11410 offers several integrated features that simplify precision sensor applications. The programmable matched current sources provide excitation for resistive sensors—an additional current sink and current source aid in detecting broken sensor wires. The 10-channel input multiplexer provides the flexibility needed for complex, multi-sensor measurements. The GPIOs reduce isolation components and ease control of switches or other circuitry.

The digital filter settles within a single conversion cycle when used in single-cycle mode. The available FIR digital filter allows single-cycle settling in 16ms while providing more than 90dB simultaneous rejection of 50Hz and 60Hz line noise.

The integrated on-chip oscillator requires no external components. If needed, an external clock source may be used instead. Control registers and conversion data are accessed through the SPI-compatible serial interface.

The Analog Devices MAX11410 Delta-Sigma ADC is offered in a small 28-Pin 4mm x 4mm TQFN package and is lead-free and RoHS compliant.

Published: 2016-08-29 | Updated: 2023-04-12