Analog Devices / Maxim Integrated MAX11192/95/98 Analog to Digital Converter
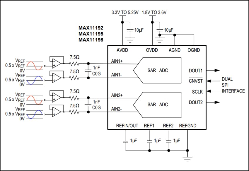
Analog Devices MAX11192/95/98 Analog to Digital Converter is a dual-channel SAR with simultaneous sampling at 2.0Msps and 2.5V integrated reference. This ADC features 12-bit (MAX11192), 14-bit (MAX11195), or 16-bit (MAX11198) resolution and differential inputs. This ADC delivers excellent static and dynamic performance while operating within the 3.0V to 5.25V supply voltage range. An integrated reference further reduces board area and component count. The Analog Devices MAX11192/95/98 output conversion data using an SPI-compatible serial interface with a dual DOUT bus. These devices operate at a temperature ranging from -40ºC to 125ºC.Features
- Two simultaneous-sampling ADC cores
- 2.5V integrated reference and reference buffers
- Two data outputs for the two simultaneous samplings ADCs
- Tiny 16-Pin, 3mm x 2mm, and Ultra TDFN Package
- Up to 2Msps throughput rate
- No overhead clock cycles with 12 clock cycles for 12-bit result
- Balanced and differential input range of ±VREF
- 73dB SNR (min) and -108dB THD (typical) at 10kHz
- INL less than ±0.5LSB and no missing codes
Applications
- Encoders
- Resolvers
- LVDT
- Current sensing in motors
- PLC
Application Diagram
Published: 2017-08-07
| Updated: 2023-08-14
