Analog Devices Inc. ADP2360 High-Efficiency Buck Regulators
Analog Devices Inc. ADP2360 High-Efficiency Buck Regulators are high input voltage, discontinuous conduction mode (DCM) synchronous, step-down, DC-DC switching regulators. ADP2360 regulators operate with a wide 4.5V to 60V input voltage range. The regulators can source up to 50mA continuous output current. This capability makes the ADP2360 series ideal for regulating power from a wide range of voltage sources in space-constrained applications.Analog Devices ADP2360 regulators are available with an adjustable output (0.8V to VIN) or in 3.3V and 5.0V factory-programmable, fixed-output voltage models. Using a single-pulse PFM architecture with adjustable IPEAK control, the ADP2360 regulators minimize the input and output ripple. The regulator's adjustable IPEAK current limit enables the ADP2360 to optimize the efficiency for the application operating conditions and minimize the compatible inductor size.
In addition, the ADP2360 regulators offer a power good (PG) pin to indicate when the output voltage is good. Additional features include 100% duty cycle operation, precision enable control, external soft start control, under voltage lockout, and thermal shutdown. The ADP2360 requires no external compensation and the solution for the fixed output voltage options requires a minimum of three external components. The ADP2360 is available in a 3mm×3mm, 8-lead LFCSP package with an operating junction temperature range from −40°C to +125°C.
Features
- 4.5V to 60V input voltage range
- 0.8V to VIN adjustable output voltage range
- Factory programmable fixed output voltage options of 3.3V and 5V
- Continuous output current up to 50mA
- Adjustable peak current limit up to 140mA
- Pulse frequency modulation (PFM) control
- High efficiency
- 90% at VIN = 9V, VOUT = 3.3V, IOUT = 10mA
- 87% at VIN = 9V, VOUT = 3.3V, IOUT = 1mA
- <4µA shutdown current
- 12µA quiescent current in sleep mode
- 100% duty cycle operation
- Undervoltage lockout (UVLO)
- No external compensation required
- Enable input with precision thresholds
- Programmable soft start
- Power-good output
- Thermal shutdown (TSD) protection
- 8-lead LFCSP package
Applications
- 4mA to 20mA loop-powered systems
- HART modems
- Building automation
- Distributed power systems
- Industrial control supplies
- Other high VIN, low IOUT systems
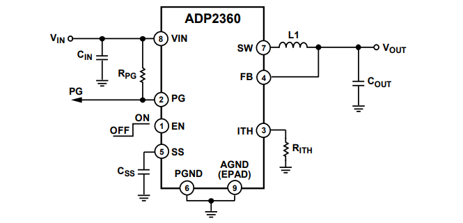
Typical Application Circuit
Resources
- Guidelines for Placing the Inductor on a Switch Mode Power Supply Printed Circuit Board
- Where the coil should go and why
- Circuit example
- Hot loop diagram
