Analog Devices Inc. ADL8143 Low Noise Amplifiers
Analog Devices ADL8143 Low Noise Amplifiers provide an operation frequency range from 8GHz to 14GHz. The low noise amplifiers (LNAs) feature typical gain, output power for 1dB compression (OP1dB), noise figure, and output third-order intercept (OIP3) of 28.5dB, 1dB, 7.5dBm, and 19.5dBm, respectively, from 8GHz to 10GHz. The ADL8143 offers an adjustable nominal quiescent current (IDQ) of 35mA from a 1.5V supply voltage (VDD). Additionally, the ADL8143 has inputs and outputs that are AC-coupled and internally matched to 50Ω.The ADI ADL8143 is available in an 8-lead frame chip scale package (LFCSP) of 2mm x 2mm and is specified for operation from -55°C to +125°C.
Features
- 1.5V and 35mA single positive supply (self-biased) typical
- RBIAS drain current adjustment pin
- 28.5dB from 8GHz to 10GHz gain
- Noise figure of 1dB from 8GHz to 10GHz
- -55°C to +125°C extended operating temperature range
- Internally matched and AC-coupled
- RoHS-compliant, 2mm x 2mm, 8-lead LFCSP
Applications
- Satellite communications
- Radar
- Telecommunications
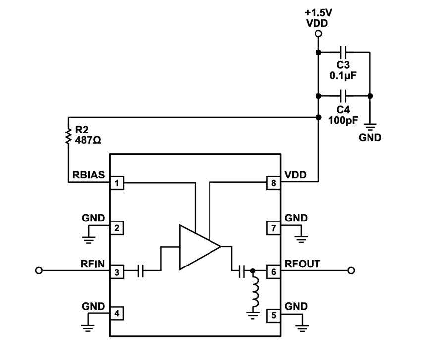
FUNCTIONAL BLOCK DIAGRAM
INTERFACE SCHEMATICS
Simplified Schematic
Typical Application Circuit
Published: 2025-01-29
| Updated: 2025-05-30
