Analog Devices Inc. AD4030-24 24-Bit, 2MSPS, SAR ADCs
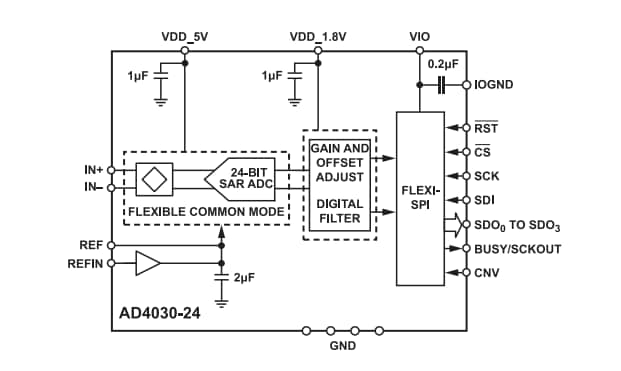
Analog Devices Inc. AD4030-24 24-Bit, 2MSPS, SAR ADCs feature a guaranteed maximum ±0.9ppm integral nonlinearity (INL) and no missing codes at 24-bits resulting in unparalleled precision from -40°C to +125°C. The successive approximation register (SAR) analog-to-digital converter (ADC) with Easy Drive™ has a low-drift, internal precision reference buffer easing voltage reference sharing with other system circuitry. The AD4030-24 delivers a typical dynamic range of 109dB when using a 5V reference. The low noise floor enables signal chains to require less gain and lower power. The low noise floor allows signal chains to require less gain and lower power. The dynamic range on the device can be increased up to 155.5dB with a block averaging filter with a programmable decimation ratio. The wide differential input and common mode ranges allow inputs to use the full ±VREF range without saturating, simplifying signal conditioning requirements and system calibration. The improved settling of the Easy Drive analog inputs broadens the selection of analog front-end components compatible with the AD4030-24. Both single-ended and differential signals are supported.The versatile Flexi-SPI serial peripheral interface (SPI) facilitates host processor and ADC integration. A comprehensive data clocking window, multiple SDO lanes, and optional DDR data clocking can reduce the serial clock to 10MHz while operating at a sample rate of 2MSPS. Echo clock mode and ADC host clock mode relax the timing requirements and simplify the use of digital isolators.
The AD4030-24 is available in a BGA package that integrates all critical power supply and reference bypass capacitors, reducing the footprint and system component count, and lessening sensitivity to board layout.
Features
- High performance
- 2MSPS Maximum throughput
- INL: ±0.9ppm maximum from -40°C to +125°C
- SNR: 108.4dB typical
- THD: -127dB typical
- NSD: -169dBFS/Hz typical
- Low power
- 30mW at 2MSPS
- 3mW at 10kSPS
- Easy Drive™ features reduce system complexity
- Low 1.2μA input current for dc inputs
- -(1/128) × VREF to +(129/128) x VREF Wide input common-mode range
- 4.096V to 5V Flexible external reference voltage range
- Accurately integrated reference buffer with 2μF bypass capacitor
- Programmable block averaging filter with up to 216 decimation
- Extended sample resolution to 30bits
- Overrange and synchronization bits
- Flexi-SPI digital interface
- 1, 2, or 4 SDO lanes allow slower SCK
- Echo clock mode simplifies the use of a digital isolator
- Compatible with 1.2V to 1.8V logic
- 7mm x 7mm 64-Ball CSP_BGA package with internal supply and reference capacitors to help reduce system footprint
Applications
- Automatic test equipment
- Digital control loops
- Medical instrumentation
- Seismology
- Semiconductor manufacturing
- Scientific instrumentation
Videos
Additional Resources
Block Diagram
Published: 2022-05-04
| Updated: 2022-08-17
