One Standard To Rule Them All: USB Type-C Adds HDMI
By Paul Pickering for Mouser Electronics
USB Type-C connectors have the potential to become
the sole data port for many future laptops and smart phones, but these USB-only devices will still have to interface
to non-USB devices such as monitors and TVs. Switching between USB and other high-speed formats in a single
connector presents challenges to the designer, including switching between pin functions, providing protection from
external transients such as ESD, and maintaining signal quality. The USB Type-C standard accommodates these needs by
defining an Alternate Mode (Alt Mode) method of operation, which dynamically changes the function of pins to allow
the use of non-USB data protocols.
This article explores the various standards that came together to enable USB Type-C connectors to stream HDMI and
other non-USB formats, and offers key design considerations for adding HDMI Alternate Mode capability to a USB
Type-C interface.
Overview Of The USB Specification
The HDMI Forum governs the Alternate Mode operation of USB Type-C environment. The latest set of USB standards,
released in late 2016, has three parts:
The USB Type-C Connector Specification
The USB Type-C connector specification introduced some significant changes to the familiar Type-A and Type-B
versions. To the casual observer, two features stand out:
- The Type-C measures 8.3mm x 2.5mm, much smaller than the USB Type-A and -B connectors, but contains 24 pins
compared to only four in the earlier versions.
- The Type-C connector is reversible and operates equally in any orientation. To accomplish this, the connector
pinout is symmetrical; regardless of which row is on top, all the signals are in the same relative positions.
The USB Type-C specification can commualt mode with legacy USB 2.0 systems via the D+/D- and VBUS/GND pins. The
pinout also includes pins for the new functions (including Alternate Mode) that are defined in the other two
specifications. Figure 1 shows the standard and Alt Mode mappings for the Type-C connector.
Figure 1: The USB Type-C connector pinout showing Alternate Mode mapping.
(Source: Texas Instruments)
The USB Type 3.1 Specification
The USB Type 3.1 specification updates the electrical performance of USB and increases the data rate to 10Gbps
(called SuperSpeed+ in the specification). This requires two differential TX and RX pairs dedicated to high-speed
data. The specification also boosts the baseline power delivery capability to 5V at 150mA.
The USB Power Delivery Specification
The USB Power Delivery specification (USB PD) defines Alternate Mode operation, but it also increases the
deliverable power to 100W and dramatically expands the range of power delivery options available to the designer.
When used with an active USB Type-C cable, USB PD adds bi-directional power flow between two devices; the power flow
can even reverse in real time courtesy of a communication channel carried on the Type-C Configuration Channel (CC)
pins.
Although these three specifications are separate, an HDMI-capable USB system must support both Type-C and USB PD
specifications. In addition, each remapped pin must support the data rate of its corresponding HDMI 1.4 function.
HDMI 1.4 Data Rates
HDMI 1.4 has six data channels operating at four different speeds:
- HDMI Ethernet and Audio Return Channel (HEAC): A high-speed bi-directional data communication
that supports 100Base-TX (100Mbps) Ethernet. HEAC includes a streaming audio component that conforms to the IEC
60958-1.
- TMDS (Transition Minimized Differential Signaling): Three differential channels for high-speed
video and data transmission. HDMI 1.4 has a maximum throughput of 10.2Gbps or 3.4Gb per channel.
- DDC (Display Data Channel): Communication channel based on the industry-standard I2C protocol
at a standard rate of 100kbps; it enables the source device to identify the supported audio/video formats.
- CEC (Consumer Electronics Control): A low-speed channel that allows the user to control up to
15 compatible devices. This channel conforms to the CENELEC EN 50157-1
HDMI Pin Mapping
The standard HDMI Type-A connector is shown in Figure 2; Figure 3 shows the new
pin definitions of the USB Type-C connector in HDMI Alternate Mode. The implementation maps the three TMDS pairs and
their clock signal to the eight USB TX/RX pins. The two SBU pins now carry the HEAC channel and the CC pin carries
the low-speed CEC signal. Note that the D+/D- pair is not affected by this transformation, so a USB 2.0 data channel
can still operate in parallel with HDMI.
Figure 2: The HDMI Type A connector has 19 pins and includes three high-speed
data channels as shielded twisted pairs (Image Source: HowStuffWorks.com)
Figure 3: Pin mapping for HDMI in USB Type-C Alternate Mode (Image Source:
HDMI.org)
Initializing HDMI Alternate Mode
The USB PD specification defines the sequence of events needed to enter Alternate Mode. When the user connects an
active Type-C cable between two USB PD-enabled ports, a series of negotiations (Figure 4) takes
place over the CC line. The negotiations establish whether USB or Alternate Mode is to be used, and which Alt Mode
standard applies; a specific set of Vendor-Defined Messages (VDMs) identifies the standard to be used.
Figure 4: When a USB PD-capable port first recognizes the presence of another
USB PD port, negotiations take place to determine the power delivery protocol and the data format to be used.
(Image Source: Texas Instruments)
Although not needed for HDMI operation, the negotiation sequence also includes other USB PD functions such as the
required power level and the direction of power flow. Once the initialization sequence has established HDMI as the
desired protocol, both ports remap their pins as needed and HDMI Alt Mold operation begins.
HDMI Alternate Mode Architecture
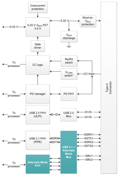
What hardware components are needed to add HDMI to a USB Type-C port? Figure 5 shows a block
diagram of a USB PD port with the Alternate Mode components highlighted. Note that even if the application does not
specify USB PD power levels, agreeing on the Alternate Mode requires negotiation over the CC line, so a USB PD PHY
and PD manager must still be included:
- The Alternate Mode Physical Layer Device (PHY) takes the video information from a high-end
Graphics Processing Unit (GPU), and encodes it onto the three TMDS differential data lines.
- The Alternate Mode Multiplexer (MUX) allows switching between HDMI AM and USB implementations.
For HDMI applications, it connects the HDMI signals to the correct Type-C connector pins; for USB 3.1
applications, it connects the RX/TX signals and also swaps them depending on the cable orientation.
Figure 5: Implementing Alternate Mode over USB Type-C requires two extra
blocks, shown in green. (Image Source: Texas Instruments)
Practical Implementation
The HDMI Alt Mode specification is new, so chipsets designed specifically for this application are still in
development. DisplayPort Alt Mode parts are readily available, though, and can be used with the addition of an HDMI
format converter. Figure 6 shows the block diagram of a USB Type-C port that supports USB, HDMI
Alternate Mode, and the full USB PD specification.
Figure 6: USB Type-C/HDMI Port Block Diagram
Two devices form the basis of the design: First, the Texas Instruments’ TPS65982 stand-alone USB Type-C and
PD controller performs multiple tasks:
- It detects the insertion of a USB Type-C cable and its plug orientation.
- It negotiates the power delivery features and passes the information via I2C to a supervisory microcontroller
that determines the mode of operation.
- It configures Alt Mode settings for the multiplexer to route the USB or HDMI signals to their proper
destinations.
- During operation, the TPS65982 also manages the USB power routing and control.
Second, the Texas Instruments’ HD3SS460 high-speed, bi-directional,
passive 4-by-6 multiplexer/demultiplexer switches between Alternate Mode and USB mode and accommodates connector
flipping.
The final building block is a video converter to switch from DisplayPort to HDMI formats.
Design Considerations
In addition to the main blocks discussed above, three items in particular deserve careful consideration: The first
two protect components against electrical overstress, and the third boosts the overall system performance.
Pay Attention To Protection
Because the USB port is connected to the outside world, the design must provide protection against potential ESD
strikes when users insert or remove cables, but different ESD solutions are needed for different pins. At gigabit
data rates, the designer must take special precautions to maintain signal integrity. Any extra circuitry added to a
high-speed data channel, such as an ESD protection device, must add minimal capacitance to the line; it must also
maintain impedance matching throughout the signal path, since any mismatch can cause reflections that can increase
jitter and reduce signal quality. Pins that carry lower-speed data, such as SBU and CC, are not as sensitive to
added capacitance or impedance mismatch.
The eight TX/RX pins carry the high-speed data channels in both USB and HDMI modes: The USB 3.1 channels for USB
operation and the three TMDS channels plus clock for HDMI AM operation.
The Texas Instruments TPD4E02B04
Transient Voltage Suppression (TVS) device protects the high-speed data pins. It is a four-channel, bi-directional
ESD protection diode array with only 0.25pF I/O capacitance per channel, and uses the industry-standard USON-10
package with flow-through routing for matched trace impedances.
The ESD protection for lower-speed pins is included in another device, discussed next.
Guard Against Shorts To VBUS
The pin pitch of the USB Type-C connector is only 0.5mm. This increases the likelihood of a pin-to-pin short
compared to the earlier Type-A connector. Pins adjacent to the VBUS pins—SBU and CC—are
particularly at risk, especially if the USB/HDMI port supports the full USB PD specification as it allows
VBUS pins to carry up to 22V. Not only could this sustained voltage appear on an adjacent pin in the
event of a short, it could also give rise to a ringing voltage of up to 44V during a short-to-VBUS
hot-plug insertion.
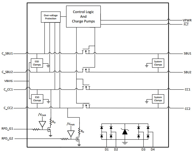
The TPD8S300
USB Port Protector from Texas Instruments (Figure 7) provides overvoltage protection against
short-to-VBUS events on the CC and SBU pins, plus protection against voltage ringing. Although these and other pins
aren’t as sensitive to added capacitance as the high-speed pins discussed earlier, they still need ESD
protection. The TPD8S300 protects the SBU and CC pins and includes additional ESD protection for the two USB2.0
D+/D- pairs.
Figure 7: The TPD8S300 block diagram shows the inline FETs and control
circuitry that protect the SBU and CC pins against a short-to-VBUS event, plus four additional channels of ESD
protection. (Source: Texas Instruments)
Compensate For Signal Degradation
Adding components to protect against ESD and VBUS shorts has an effect on a high-speed HDMI or USB
signal: Despite the best efforts of the designer, the quality of the signal inevitably suffers as it propagates
through the board. IC pin parasitics, PCB traces, and vias all play their part in degrading the signal before it
reaches the output pin.
Including a redriver in the signal chain immediately before the Type-C connector is a cost-effective solution to
maintain good signal quality at high data rates. A redriver boosts the signal output and includes linear
equalization to compensate for channel losses. In a USB Type-C system, it can help pass compliance tests and
increase device interoperability when used with low quality or extremely long cables.
Texas Instruments’ TUSB1046
combines the Alternate Mode multiplexer and redriver into a single device. The part contains a linear redriver that
can support a data rate of up to 8.1Gbps per Alt Mode channel, more than enough for HDMI 1.4’s 3.4Gbps.
Although the TUSB1046 was originally designed for DisplayPort use, it is protocol-agnostic. Figure
8 shows the DisplayPort four-channel setting repurposed to three HDMI TMDS channels plus the TMDS clock.
Figure 8: The TUSB1046 redriving switch configured for an HDMI AM application:
The part can also support USB 3.1 SuperSpeed+ in normal mode. (Source: Texas Instruments)
Future Trends
USB Type-C, the latest revision of the popular standard, is becoming the standard for high-speed data communication
in consumer devices such as laptops and smartphones. Taking advantage of USB’s Alternate Mode capability, HDMI
is the latest high-speed data standard to issue a specification defining its use in a USB Type-C environment.
Designers can expect to see other popular video standards join DisplayPort, Thunderbolt, MHL, and HDMI, in jumping
on the Alternate Mode bandwagon.
Since HDMI is such a popular standard, expect to see HDMI-specific Alternate Mode chipsets make their appearance
soon. Regardless of the particular circuit blocks, though, many of the issues discussed in this article are
fundamental engineering problems that must be solved for any system with similar performance.
As a freelance technical
writer, Paul Pickering has written on a wide range of topics including: semiconductor components & technology,
passives, packaging, power electronic systems, automotive electronics, IoT, embedded software, EMC, and alternative
energy. Paul has over 35 years of engineering and marketing experience in the electronics industry, including time
spent in automotive electronics, precision analog, power semiconductors, embedded systems, logic devices, flight
simulation and robotics. He has hands-on experience in both digital and analog circuit design, embedded software,
and Web technologies. Originally from the North-East of England, he has lived and worked in Europe, the US, and
Japan. He has a B.Sc. (Hons) in Physics & Electronics from Royal Holloway College, University of London, and has
done graduate work at Tulsa University.